STMicroelectronics STSPIN32F060x 600V三相控制器
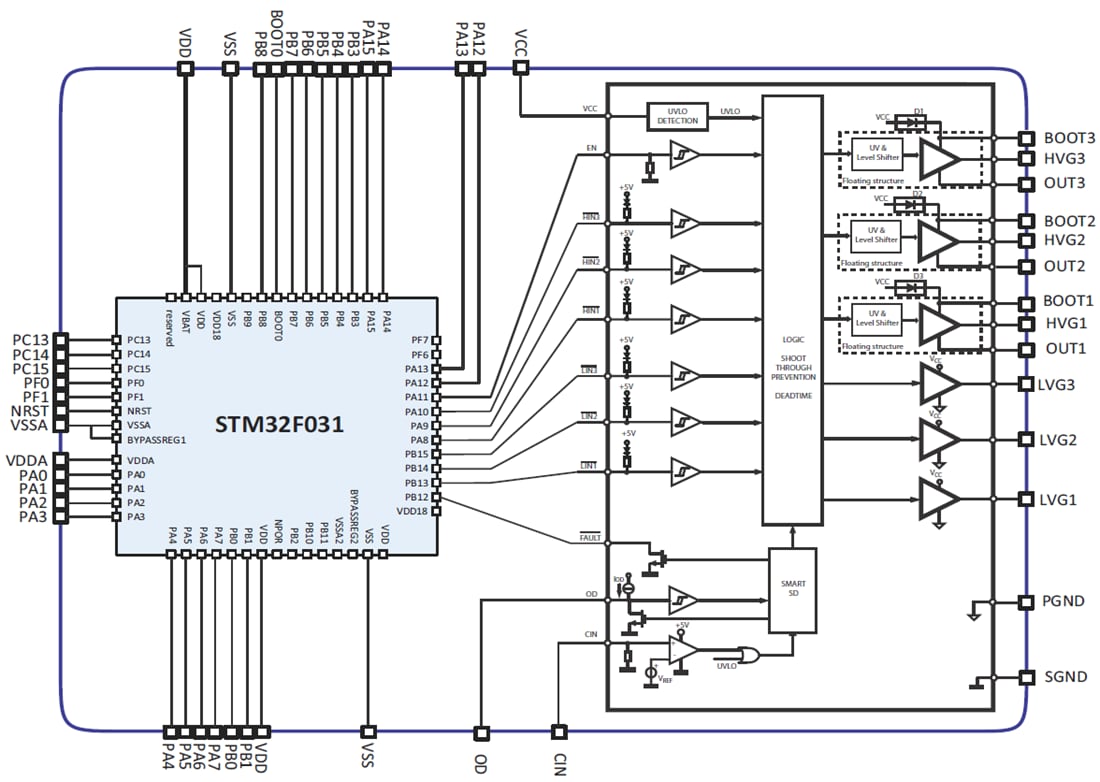
STMicroelectronics STSPIN32F060x 600V三相控制器是一款用於驅動三相應用的高整合度解決方案,其高整合度能協助設計人員減少PCB面積和整個材料清單。STSPIN32F060x內嵌STM32F031x6x7 MCU,採用ARM® 32位元Cortex®-M0 CPU,並具備600V三通道半橋閘極驅動器,用於驅動N通道的功率MOSFET或IGBT。裝置內建擁有進階smartSD功能的比較器,確保快速有效地防止過載和過電流。另外也整合高電壓自舉二極體,以及上下驅動段的防跨導、死區時間和UVLO保護功能,可防止電源開關在低效率或危險狀況下作業。低側和高側段之間的匹配延遲能確保不會有週期失真。整合式MCU可執行FOC、6步無感測器和其他進階驅動演算法,包括速度控制迴路等。特點
- 三相閘極驅動器
- 高電壓電軌,最高至600V
- 驅動器電流能力
- 200/350mA源極/汲極電流 (STSPIN32F0601)
- 1/0.85A源極/汲極電流 (STSPIN32F0602)
- dV/dt瞬態抗擾性±50V/ns
- 閘極驅動電壓範圍介於9V至20V
- 32位元ARM® Cortex®-M0核心
- 時脈頻率最高48MHz
- 4Kbyte SRAM,含硬體同位
- 32Kbyte快閃記憶體,含選擇性位元組可用於寫入/讀出保護
- 21個通用型I/O連接埠 (GPIO)
- 6個一般用途計時器
- 12位元ADC轉換器(最多10個通道)
- I2C、USART和SPI介面
- 適用於所有通道的匹配傳播延遲
- 整合自舉二極體
- 提供快速過電流保護的比較器
- UVLO、聯鎖和死區時間保護功能
- 智慧關機 (smartSD) 功能
- 耗電量更低的待機模式
- 透過SWD支援晶片內建偵錯
- 寬溫度範圍:-40至+125°C
應用
- 電池供電和110 VAC供電與園藝工具
- 工業風扇和幫浦
- 家電
- 工業與家庭自動化
方塊圖
影片
發佈日期: 2019-10-28
| 更新日期: 2024-02-23
