Analog Devices Inc. ADPA1112 GaN Power Amplifiers
Analog Devices ADPA1112 Gallium Nitride (GaN) Power Amplifiers are 15W, 1GHz to 22GHz wideband power amplifiers. The ADI ADPA1112 amplifiers feature a saturated output power (POUT) of 42dBm, power added efficiency (PAE) of 25%, and a power gain of 14dB typical from 8GHz to 16GHz at input power (PIN) of 28.0dBm. The RF input and RF output are internally matched and AC-coupled. A drain bias voltage (VDD) of 28V is applied to the VDD1 and VDD2 pins, which have integrated bias inductors. The drain current is set by applying a negative voltage to the VGG1 pin. A temperature-compensated RF detector is integrated, allowing monitoring of the RF output power. These GaN-processed devices operate within a -40°C to +85°C range.Features
- 1GHz to 22GHz frequency range
- 50Ω matched input and output
- 14dB typical power gain from 8GHz to 16GHz
- 42dBm typical output power from 8GHz to 16GHz
- 25% typical PAE from 8GHz to 16GHz
- 20.5dB typical S21 from 8GHz to 16GHz
- 44dBm typical OIP3 from 8GHz to 16GHz
- Integrated RF power detector
- 28V VDD
- 600mA IDQ
- -40°C to +85°C operating temperature range
Applications
- Electronic warfare
- Test and measurement equipment
Pin Configuration
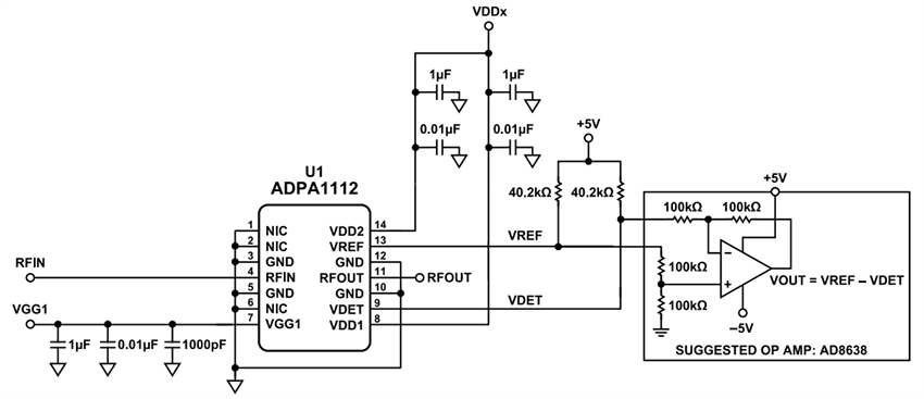
Interface Schematics
Basic Block Diagram
Typical Application Circuit
發佈日期: 2025-09-30
| 更新日期: 2025-10-13
