Vishay / Siliconix DG333A/DG333AL Precision Quad SPDT Analog Switches
Vishay / Siliconix DG333A and DG333AL Precision Quad Single-Pole Double-Throw (SPDT) Analog Switches consist of four independently controlled SPDT analog switches. These monolithic switches are designed to control analog signals with high accuracy. The DG333A and DG333AL minimize measurement errors by offering low on-resistance (25Ω typical), low leakage (20pA typical), and low charge injection performance. The DG333AL also features micro-power operation (<1μW typical), ideal for battery-operated systems.An improved charge injection compensation design minimizes switching transients. These switches can handle up to ±22V signals and have an enhanced continuous current of 30mA. Fabricated in Vishay / Siliconix’s proprietary HVSG-2 CMOS process, the DG333A and DG333AL switches deliver higher speeds and lower power consumption. An epitaxial layer prevents latchup. Each switch conducts equally well in both directions when on. When off, the switches block voltages up to the power supply levels.
Features
- Rail-to-rail analog signal range
- Simple logic interface
- High precision and accuracy
- Minimal transients
- Low distortion
- Reduced power consumption
- Improved reliability
- Break-before-make switching action
- ±22V supply voltage range
- TTL and CMOS-compatible logic
- Low 25Ω on-resistance
- On-resistance matched between channels (<2Ω)
- Flat on-resistance over analog signal range (Δ<3Ω)
- Low 1pC charge injection
- Low 0.2nA leakage
- Fast 175ns switching
- 5V to 40V single-supply operation
- ESD tolerance of >2kV per 3015.x
- Low power of <1μA
- 30mA maximum current (any terminal)
- -40°C to +85°C operating temperature range
- 20-pin plastic DIP, wide-body SOIC, or TSSOP package options
Applications
- Audio switching
- Test equipment
- Portable instrumentation
- Communication systems
- PBX, PABX
- Computer peripherals
- Mass storage systems
- Switched-capacitor networks
- Battery-powered systems
Block Diagram/Pin Configuration
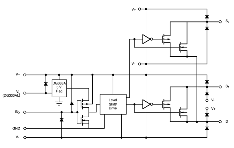
Schematic
發佈日期: 2024-11-22
| 更新日期: 2024-12-04
