Texas Instruments UCC28780 Zero Voltage Switching Flyback Controller

Texas Instruments UCC28780 Zero Voltage Switching Flyback Controller is a high-frequency active-clamp flyback controller that enables high-density AC-to-DC power supplies. These power supplies will comply with stringent global efficiency standards such as DoE Level VI and EU CoC V5 Tier-2. User-programmable advanced control law features optimize performance for Silicon (Si) and Gallium Nitride (GaN) power FETs. Direct operation with switching devices that combine driver and GaN FETs is further enhanced with logic-level gate signals and enable outputs.

Zero voltage switching (ZVS) for these controllers is achieved over a wide operating range with advanced auto-tuning techniques, adaptive dead-time optimization, and variable switching frequency control law. Using adaptive multimode control that changes the operation based on input and output conditions, the Texas Instruments UCC28780 enables high efficiency while mitigating audible noise. With a variable switching frequency of up to 1MHz and accurate programmable over-power protection, which provides consistent power for thermal design across a wide line range, the size of passive components can be further reduced and enable high power density.

Features

  • Full and partial Zero Voltage Switching (ZVS) of primary FET with adaptive control
  • Programmable timing for external Si or GaN FETs
  • High switching frequency up to 1MHz
  • Programmable adaptive burst control and standby mode for light-load efficiency with low output ripple and audible noise mitigation
  • Brownout detection without direct line sensing
  • Accurate programmable Over-Power Protection (OPP) to support peak power mode
  • Fault protections
    • Over-temperature
    • Output over-voltage
    • Output short-circuit
    • Over-current
    • Pin fault
  • Direct interface with optocoupler-based feedback allows for dynamically scalable output voltage
  • Internal soft start
  • NTC thermistor interface with external enable

Applications

  • High-density AC-to-DC adapters for notebooks, tablets, TV, set-top boxes, and printers
  • USB power delivery, direct, and fast mobile chargers
  • AC-to-DC or DC-to-DC auxiliary power supply

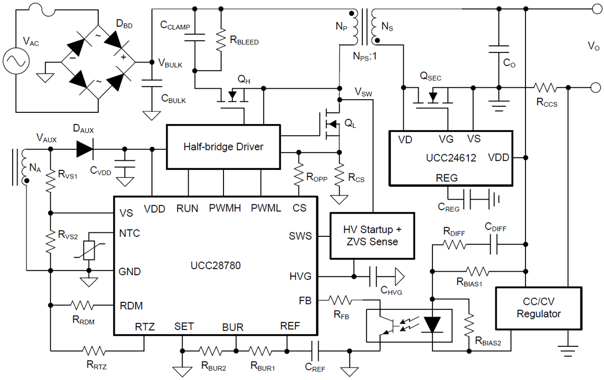
Simplified Schematic

Schematic - Texas Instruments UCC28780 Zero Voltage Switching Flyback Controller
發佈日期: 2018-04-09 | 更新日期: 2025-07-03