Texas Instruments TPSM846C24 35A Power Modules
Texas Instruments TPSM846C24 35A Power Modules offer a fixed frequency and incorporate the controller, power MOSFETs, inductor, and associated components into a thermally enhanced, surface-mount package. To set the operating parameters of the module, the user supplies the input and output capacitors and a few other passive components. With current sharing, a two-phase power solution can be achieved by configuring two modules to work in parallel up to 70A. The TPSM846C24 operates at an IC Junction Range of –40°C to +125°C. The device provides a 15mm × 16mm component footprint that is easy to solder onto a printed circuit board and allows a compact, point-of-load design.Features
- Complete integrated 35A power solution
- Power-good output
- Pin compatible with TPSM846C23 (PMBus)
- Stackable up to 70A with current sharing
- Output voltage range 0.5V to 2V
- Output voltage accuracy as tight as 0.5%
- 15mm × 16mm Footprint (6.4mm maximum height)
- 300kHz to 1MHz Switching frequency
- Synchronization to an external clock
- Differential remote sense
- Prebias output monotonic start-up
- Fixed 3ms soft-start/soft-stop time
- Overcurrent protection
- –40°C to +125°C Operating IC junction range
- –40°C to +105°C Operating ambient range
- 8.7°C/W Enhanced thermal performance
- Meets EN55022 Class A emissions
Applications
- Compact PCI/PCI express/PXI express
- Broadband and communications infrastructure
- Automated test and medical equipment
- DSP, FPGA, and ASIC Point-of-Load applications
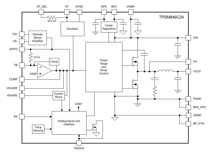
Block Diagram
發佈日期: 2018-07-13
| 更新日期: 2022-12-07
