Texas Instruments TPSM82903 Buck Converter
Texas Instruments TPSM82903 Buck Converter features high efficiency and flexibility in a small MicroSiP package size that is easy to use. The device provides a 2.5MHz or 1.0MHz selectable switching frequency that enables the use of small components and allows a fast transient response. The TPSM82903 supports a high VOUT accuracy of ± 1% with the DCS-Control topology. The 3V to 17V wide input voltage range delivers a variety of nominal inputs, like 12V supply rails, single-cell or multi-cell Li-Ion, and 5V or 3.3V rails.The TI TPSM82903 converter can automatically enter power save mode (if auto PFM/PWM is selected) at light loads to maintain high efficiency. Additionally, to furnish high efficiency at tiny loads, the device has a low typical quiescent current of 4µA. AEE, if enabled, supplies high efficiency across VIN, VOUT, and load current. The device includes a MODE/Smart-CONF input to set the internal/external divider, switching frequency, output voltage discharge, and automatic power save mode or forced PWM operation.
The TPSM82903 is housed in a small 11-pin MicroSiP package measuring 3.0mm x 2.8mm x 1.6mm with an integrated 1μH inductor.
Features
- High efficiency for wide duty cycle and load range
- IQ of 4µA typical
- 62mΩ high-side and 22mΩ low-side RDS(ON)
- 3mm x 2.8mm x 1.6mm MicroSiP™ package
- Up to 3A continuous output current
- ±0.9% feedback voltage accuracy across temp (–40°C to 125°C)
- Configurable output voltage options:
- VFB external divider of 0.6V to 5.5V
- VSET internal divider with 16 options between 0.4V and 5.5V
- DCS-Control topology with 100% mode
- No external bootstrap capacitor required
- Flexibility through MODE/S-CONF pin
- 2.5MHz or 1.0MHz switching frequency
- Forced PWM or auto (PFM) power save mode with dynamic mode change option
- Automatic efficiency enhancement (AEE)
- Output discharge on/off
- Highly flexible and easy to use
- Optimized pinout for single-layer routing
- Precise enable input
- Power-good output
- Adjustable soft start and tracking
- Create a custom design using the TPSM82903 using the WEBENCH® Power Designer
Applications
- Data center and enterprise computing
- Wired networking
- Wireless infrastructure
- Factory automation and control
- Test and measurement
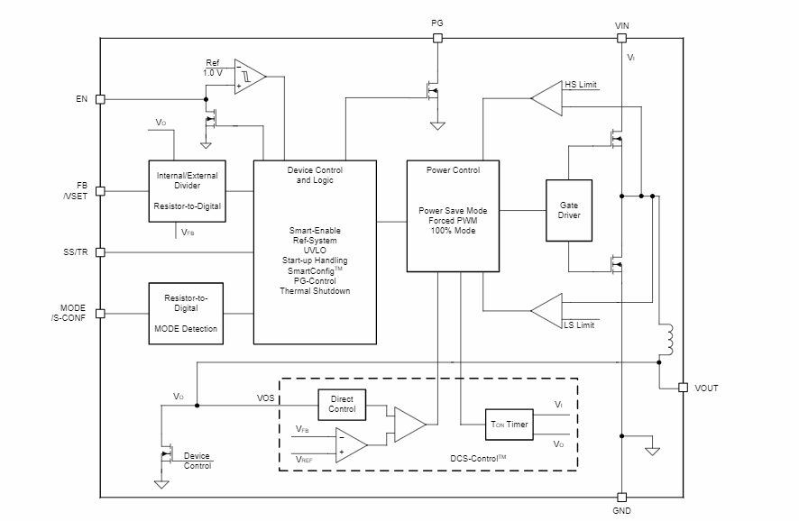
Block Diagram
發佈日期: 2022-12-27
| 更新日期: 2023-06-23
