Texas Instruments TPSM41625 Stackable Power Module
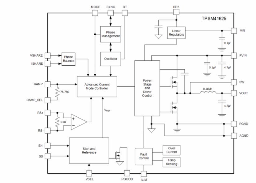
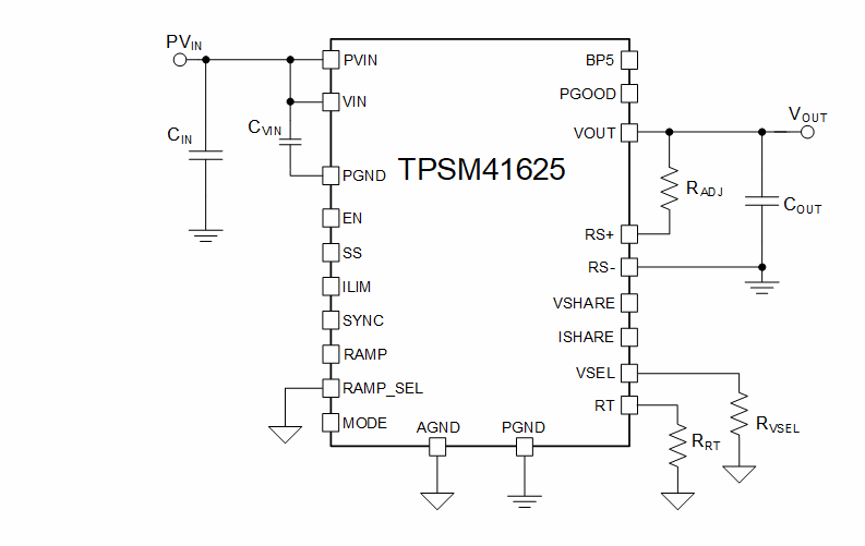
Texas Instruments TPSM41625 Stackable Power Module is an easy-to-use integrated power supply that combines a DC/DC converter with power MOSFETs, a shielded inductor, and passives into a compact QFN package. This TPSM41625 power solution requires a few external components while maintaining the ability to adjust key parameters to meet specific design requirements. Applications requiring increased current can benefit from the ability to parallel two TPSM41625 devices.The TPSM41625 is available in an 11mm × 16mm × 4.2mm, 69-pin QFN package with an optimal layout featuring excellent power dissipation capability, enhancing thermal performance. The package footprint has all signal pins accessible from the perimeter and large thermal pads beneath the device.
The Texas Instruments TPSM41625 provides flexibility with many features, including Power Good signal, clock synchronization, programmable UVLO, soft-start timing selection, pre-bias start-up, and overcurrent/overtemperature protection. These features make the TPSM41625 an ideal product for powering various devices and systems.
Features
- Integrated inductor power solution
- 11mm × 16mm × 4.2mm QFN package
- All pins accessible from the package perimeter
- Input voltage range of 4V to 16V
- Wide-output voltage range of 0.6V to 7.1V
- Selectable internal reference (±0.5% accuracy)
- Stackable up to two devices
- Parallel outputs for higher current
- Phase-interleaving for reduced ripple
- Efficiencies up to 97%
- Adjustable fixed switching frequency (300kHz to 1MHz)
- Allows synchronization to an external clock
- Advanced current mode provides ultra-fast load step response
- Power Good output
- Meets EN55011 radiated EMI limits
- Operating ambient range of -40°C to +105°C
- Operating IC junction range of -40°C to +125°C
- Pin compatible with the 15A TPSM41615
Applications
- Telecom and wireless infrastructure
- Industrial automated test equipment
- Enterprise switching and storage applications
- High-density distributed power systems
Videos
Block Diagram
Simplified Schematic
發佈日期: 2020-12-28
| 更新日期: 2025-05-29
