Texas Instruments TPS7A19 Low-Dropout Linear Regulator (LDO)

Texas Instruments TPS7A19 Low-Dropout Linear Regulator (LDO) comes with a wide input voltage (VIN) range up to 40V and is capable of sourcing high output current (IOUT) up to 450mA. This voltage regulator is ideal for generating a low-voltage supply from wide input voltage rails. Not only does the TPS7A19 supply a well-regulated voltage rail, but the device also withstands and maintains regulation during voltage transients by acting as a simple surge protection circuit. The TPS7A19 consumes only 15µA of quiescent current (IQ) at light loads, thereby lowering the power consumption for always-on or battery-powered applications. The TPS7A19 features integrated thermal shutdown and overcurrent protection. The Texas Instruments TPS7A19 also offers a Power Good (PG) output with a programmable delay that indicates when the output voltage is in regulation. This feature is useful for power rail sequencing functions.

Features

  • 4V to 40V wide input voltage range
  • 1.5V to 18V adjustable output voltage 
  • 450mA output current 
  • 15µA low quiescent current (IQ
  • 450mV (max) at 400mA low dropout voltage 
  • Power Good with programmable delay
  • Thermal shutdown and overcurrent protection
  • Stable with ceramic output capacitors
    • 10µF to 500µF for VOUT ≥ 2.5V
    • 22µF to 500µF for VOUT < 2.5V
  • –40°C to +125°C operating temperature 
  • 3mm×3mm SON-8 package

Applications

  • Smart grid infrastructure and metering
  • Power tools
  • Motor drives
  • Access control systems
  • Test and measurement

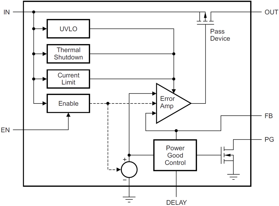
Functional Block Diagram

Block Diagram - Texas Instruments TPS7A19 Low-Dropout Linear Regulator (LDO)
發佈日期: 2016-12-01 | 更新日期: 2022-03-11