Texas Instruments TPS563240 Synchronous Step-Down Voltage Regulators
Texas Instruments TPS563240 Synchronous Step-Down Voltage Regulators are optimized to operate with minimum external component counts and to achieve low standby currents. These simple and easy-to-use 3A synchronous step-down regulators employ D-CAP3™ mode control, providing fast transient response and supporting low ESR and output capacitors. The Texas Instruments TPS563240 voltage regulators operate in pulse skip mode that maintains high efficiency during the light load operation. With the implementation of Out-of-Audio™ (OOA) operation, these regulators maintain 25KHz frequency under light load conditions. Typical applications include TV, set-top boxes, broadband modem, access point networks, wireless routers, and surveillance.Features
- 3A converter integrated 70mΩ and 30mΩ FETs, support 3.5A transient
- D-CAP3™ mode control with fast transient response
- 4.5V to 17V input voltage range
- 0.6V to 7V output voltage range
- 1.7ms fixed soft start
- Pulse-skip mode with OOA operation and light load operation with Fs over 25kHz
- 1.4MHz switching frequency
- Low shutdown current less than 10µA
- 1% feedback voltage accuracy (25ºC)
- Startup from a pre-biased output voltage
- Cycle-by-Cycle overcurrent limit
- Hiccup-mode overcurrent protection
- Non-Latch UVP and TSD protections
Applications
- TV
- Set-top box
- Access Point Networks (APN)
- Wireless routers
- Broadband modem
- Surveillance
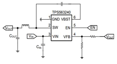
Schematic
Functional Block Diagram
發佈日期: 2019-02-18
| 更新日期: 2023-06-23
