Texas Instruments TPS22995 On-Resistance Load Switches
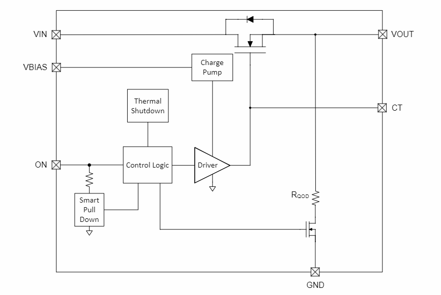
Texas Instruments TPS22995 On-Resistance Load Switches allow a configurable rise time to minimize inrush current. The single-channel load switches contain an N-channel MOSFET that can operate over an input voltage range of 0.4V to 5.5V and supports a maximum continuous current of 3.8A.The TI TPS22995 switches are controlled by an on-and-off input (ON), capable of interfacing directly with low-voltage control signals. The TPS22995 additionally offers a Quick Output Discharge when the switch is turned off, pulling the output voltage down to a known 0V state.
The TPS22995 is housed in two 6-pin WQFN packages with 0.4mm and 0.5mm options. The device is characterized for operation over the free-air temperature range of –40°C to +125°C.
Features
- 0.4V to 5.5V Input operating voltage range (VIN)
- 1.5V to 5.5V Bias voltage supply (VBIAS)
- 3.8A Maximum continuous current
- 18mΩ (typ.) On-resistance (RON)
- Adjustable slew rate control through an external capacitor
- 100Ω (typ.) Quick Output Discharge (QOD)
- Thermal shutdown
- Smart ON pin pulldown (RPD,ON):
- ON ≥ VIH (ION) of 25nA (max.)
- ON ≤ VIL (RPD,ON) of 500kΩ (typ.)
- Low power consumption:
- 10uA (typ.) ON state (IQ)
- 0.1uA (typ.) OFF state (ISD)
Applications
- Notebook PC
- Tablets
- Industrial PC
- Discrete industrial solutions
Block Diagram
Typical Application Diagram
發佈日期: 2023-01-20
| 更新日期: 2023-09-01
