TPS22948負載開關的作業溫度範圍為-40°C至+125°C,以標準的SC-70封裝提供。
特點
- 2.5V至5.5V輸入作業電壓範圍 (VIN)
- 240 mA(典型值)輸出電流限制 (ILIMIT)
- 過熱關機 (TSD)
- 300mΩ(典型值)導通電阻 (RON)
- 較慢的開通時間,可限制湧浪電流(典型值)
- 820us,在6.6mV/µs開通時間 (tON) 下
- 常開的反向電流閉塞 (RCB)
- –200mA(典型值)導通狀態啟動電流 (IRCB)
- 故障指示 (FLT)
- 智慧ON腳位下拉電阻 (RPD,ON)
- 25nA(最大值)ON VIH (ION)
- 500kΩ(典型值)ON VIL (RPD,ON)
- 低耗電量
- 50uA(典型值)ON狀態 (IQ)
- 0.3uA(典型值)OFF狀態 (ISD)
應用
- 個人電子裝置
- 機上盒
- HDMI輸出埠
- 筆記型電腦、桌上型電腦
- 擴充基座
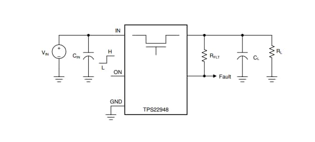
簡化配置圖
方塊圖
發佈日期: 2019-11-26
| 更新日期: 2024-02-09

