Texas Instruments TLV733P/TLV733P-Q1 Low-Dropout Regulators (LDOs)
Texas Instruments TLV733P/TLV733P-Q1 300mA Low-Dropout Regulators (LDOs) are ultra-small, low quiescent current LDOs that can source 300mA with good line and load transient performance. These devices provide a typical accuracy of 1%. The TLV733P/TLV733P-Q1 series is designed with modern capacitor-free architecture to ensure stability without an input or output capacitor. The removal of the output capacitor allows for a very small solution size and can eliminate inrush current at startup. However, the TLV733P/TLV733P-Q1 series is also stable with ceramic output capacitors if an output capacitor is necessary.The TLV733P/TLV733P-Q1 also provides foldback current control during device power-up and enabling if an output capacitor is used. This functionality is especially important in battery-operated devices. The TLV733P/TLV733P-Q1 provides an active pull-down circuit to quickly discharge output loads when disabled. The Texas Instruments TLV733P-Q1 devices are AEC-Q100 qualified for automotive applications.
Features
- Stable operation with or without capacitors
- Foldback overcurrent protection
- Packages
- 1.0mm×1.0mm X2SON (4-pin)
- SOT-23 (5-pin)
- 122mV at 300mA (3.3 VOUT) very low dropout
- 1% typical, 1.4% maximum accuracy
- 34µA low IQ
- 1.4V to 5.5V input voltage range
- Available in fixed-output voltages (1.0V to 3.3V)
- 50dB at 1kHz high PSRR
- Active output discharge
Applications
- Tablets
- Smartphones
- Notebook and desktop computers
- Portable industrial and consumer products
- WLAN and other PC add-on cards
- Camera modules
Datasheets
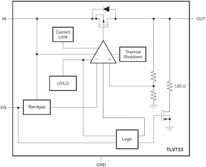
Block Diagram
發佈日期: 2014-11-05
| 更新日期: 2022-03-11
