Texas Instruments TAS5825M Stereo Class-D Audio Amplifier
Texas Instruments TAS5825M Stereo Class-D Audio Amplifier is a stereo high-performance closed-loop Class-D with an integrated audio processor with up to 192kHz architecture. The powerful audio DSP core supports several advanced audio process flows. With 48kHz or 96kHz architecture, an integrated SRC (Sample rate converter) detects the input sample rate change. Then auto converts to the target sample rate DSP is running to avoid audio artifacts. This process flows support: 2×15 BQs, 3-Band DRC, Full-band AGL (Automatic Gain Limiter), Smart Amplifier Algorithm (Thermal and Excursion Protection), Bass enhancement, Spatializer, THD manager, PVDD Tracking and Thermal Foldback. The 192kHz process flow offers Full-band AGL and Thermal Foldback.Features
- Flexible audio I/O
- Supports 32kHz, 44.1kHz, 48kHz, 88.2kHz, 96kHz, 192kHz sample rates
- I2S, LJ, RJ, TDM, SDOUT for Audio monitoring, sub-channel or echo cancellation
- Supports 3-wire digital audio interface (No MCLK required)
- High-efficiency class-D operation
- > 90% Power efficiency, 90mΩ RDSon
- Low quiescent current, < 20mA at PVDD = 12V
- Supports multiple output configurations
- 1×53W, 1.0 Mode (4Ω, 22V, THD+N=1%)
- 1×65W, 1.0 Mode (4Ω, 22V, THD+N=10%)
- 2×30W, 2.0 Mode (8Ω, 24V, THD+N=1%)
- 2×38W, 2.0 Mode (8Ω, 24V, THD+N=10%)
- Excellent audio performance
- THD+N ≤ 0.03% at 1W, 1kHz, PVDD = 12V
- SNR ≥ 110dB (A-weighted), ICN ≤ 35µVRMS
- Flexible processing features
- 3-Band advanced DRC + AGL,2×15 BQs, Sound Field Spatializer (SFS), level meter
- 96kHz, 192kHz Processor sampling
- Dynamic EQ, smart amplifier algorithm for bass enhancement and speaker thermal/excursion protection
- Flexible power supply configurations
- PVDD: 4.5V to 26.4V
- DVDD and I/O: 1.8V or 3.3V
- Excellent integrated self-protection
- Over-Current Error (OCE)
- Cycle-By-Cycle Current Limit
- Over-Temperature Warning (OTW)
- Over-Temperature Error (OTE)
- Under/Over-Voltage Lock-out (UVLO/OVLO)
- Easy system integration
- I2C Software control
- Reduced solution size
- Small 5mm x 5mm package
- Fewer passives are required compared to open-loop devices
- No bulky electrolytic capacitors or large inductors are required for most applications
Applications
- DTV, HDTV, UHD, and Multi-purpose monitors
- Soundbars and subwoofers, notebooks/PC speakers
- Wireless/BLUETOOTH® speakers
- Smart speakers (with voice assistant)
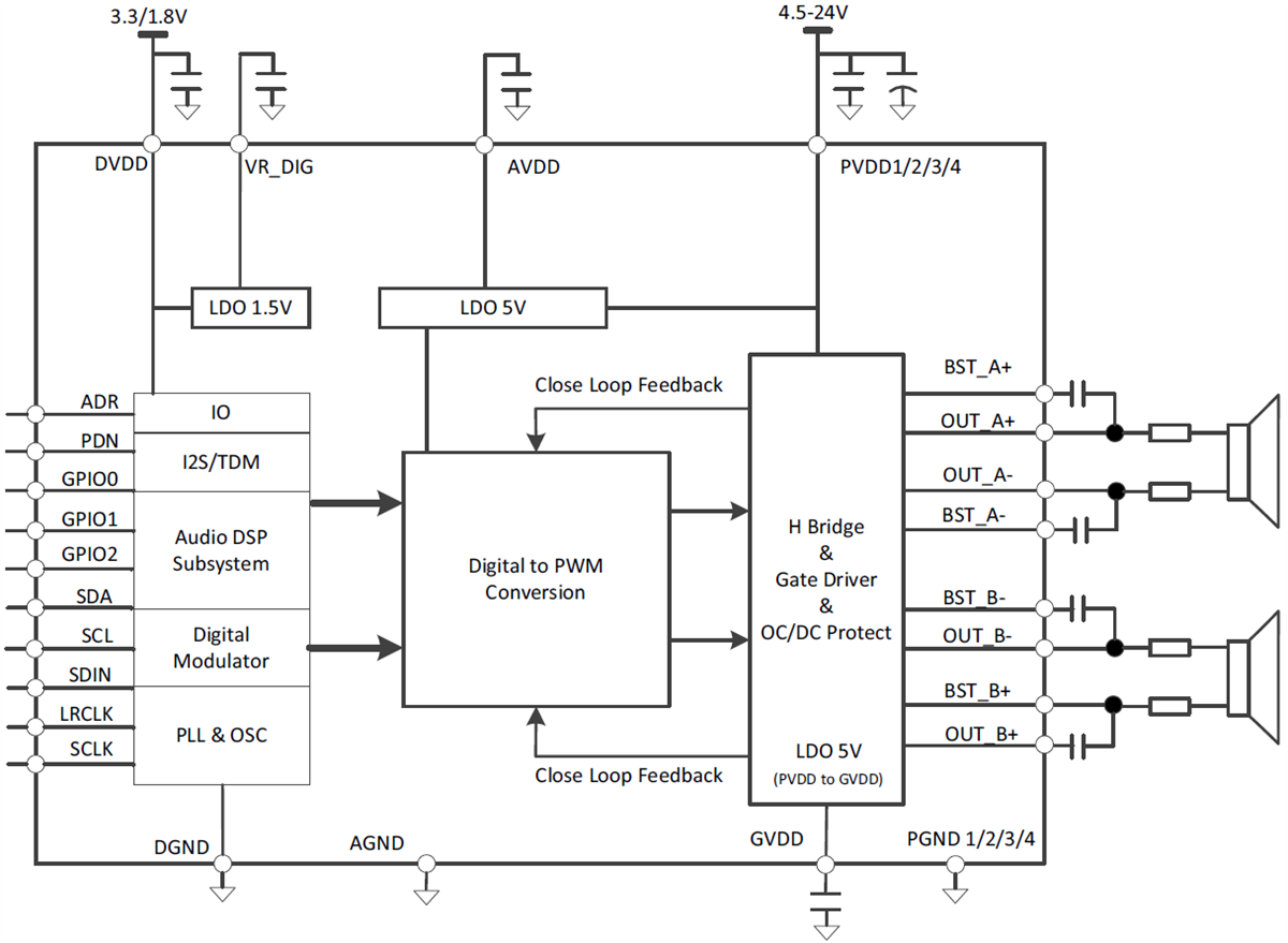
Functional Block Diagram
發佈日期: 2018-10-30
| 更新日期: 2023-07-17
