Texas Instruments TAS5751M Digital Audio Power Amplifier
Texas Instruments TAS5751M Digital Audio Power Amplifier is an efficient digital input audio amplifier for driving stereo speakers configured as a bridge tied load (BTL). A parallel bridge tied load (PBTL) can produce higher power by driving the parallel outputs into a single lower impedance load. One serial data input allows the processing of up to two discrete audio channels. This feature also allows seamless integration to most digital audio processors and MPEG decoders. The Texas Instruments TAS5751M accepts a wide range of input data and data rates. A fully programmable data path routes these channels to the internal speaker drivers.Features
- Audio input/output
- One-stereo serial audio input
- Supports 44.1kHz and 48kHz sample rates (LJ/RJ/I2S)
- Supports 3-wire I2S mode (no MCLK required)
- Automatic audio port rate detection
- Supports BTL and PBTL configuration
- POUT = 25W @ 10% THD+N PVDD = 20V, 8Ω, 1kHz
- Audio/PWM processing
- Independent channel volume controls with a gain of 24dB to mute in 0.125dB steps
- Programmable three-band Automatic Gain Limiting (AGL)
- 20 programmable biquads for speaker EQ and other audio-processing features
- General features
- 106dB SNR, A-weighted, referenced to full scale (0dB)
- I2C serial control interface w/ two addresses
- Thermal, short-circuit, and undervoltage protection
- Up to 90% efficient
- AD, BD, and ternary modulation
- PWM level meter
Applications
- LCD TV, LED TV
- Low-cost audio equipment
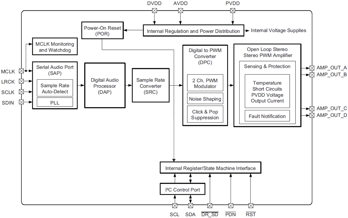
Functional Block Diagram
發佈日期: 2016-05-31
| 更新日期: 2022-03-11
