Texas Instruments TMS320F2803x Piccolo™ MCUs
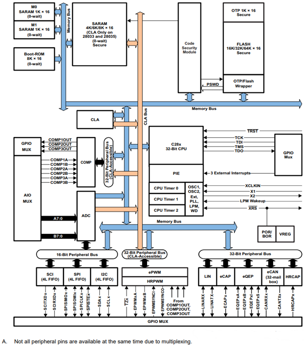
Texas Instruments TMS320F2803x 32-bit Piccolo™ Microcontrollers provide the power of the C28x core and Control Law Accelerator (CLA) coupled with highly integrated control peripherals in low pin-count devices. Texas Instruments TMS320F2803x MCUs are code-compatible with previous C28x-based code and provide a high level of analog integration. An internal voltage regulator allows for single-rail operation. Enhancements have been made to the HRPWM module to allow for dual-edge control (frequency modulation). Analog comparators with internal 10-bit references have been added and can be routed directly to control the PWM outputs.Features
- High-efficiency 32-Bit CPU (TMS320C28x)
- 60MHz device
- Single 3.3V supply
- Integrated power-on and brown-out resets
- Two internal zero-pin oscillators
- Up to 45 multiplexed GPIO pins
- Three 32-bit CPU timers
- On-chip Flash, SARAM, OTP memory
- Code-security module
- Serial port peripherals (SCI/SPI/I2C/LIN/eCAN)
- Enhanced control peripherals
- Enhanced Pulse Width Modulator (ePWM)
- High-Resolution PWM (HRPWM)
- Enhanced Capture (eCAP)
- High-Resolution Input Capture (HRCAP)
- Enhanced Quadrature Encoder Pulse (eQEP)
- Analog-to-Digital Converter (ADC)
- On-chip temperature sensor
- Comparator
Applications
- Appliances
- Building automation
- Electric Vehicle/Hybrid Electric Vehicle (EV/HEV) powertrain
- Factory automation
- Grid infrastructure
- Medical, healthcare and fitness
- Motor drives
- Power delivery
- Telecom infrastructure
- Test and measurement
Functional Block Diagram
發佈日期: 2012-02-22
| 更新日期: 2025-04-08
