Texas Instruments OPAx206 Precision Operational Amplifier

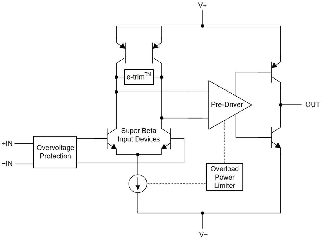
Texas Instruments OPAx206 Precision Operational Amplifier (Op Amp) is the next generation of the industry-standard OPAx277 family with the additional feature of input overvoltage protection (OVP). The device is a precision bipolar, e-trim operational amplifier with super beta inputs. The device uses TI’s proprietary trimming technology to achieve an impressive input offset voltage of ±2µV (Typ.) and input offset voltage drift of ±0.04µV/°C (Typ.). The input overvoltage protection activates when the input signal exceeds the supply range and offers protection up to 40V beyond either supply. This feature eliminates the need for external cumbersome circuitry to prevent the amplifier from damage.

Designed on a bipolar process, the OPAx206 provides a superb speed-to-power ratio of 3.6MHz for a mere 220µA. The device also achieves a low voltage noise density of only 8nV/√Hz at 1kHz. Thanks to super-beta inputs, the OPAx206 has a very low input bias current of 100pA (Typ.) and a current noise density of 110fA/√Hz. The high performance of the OPAx206 makes this device an excellent choice for systems requiring high precision and low power consumption. These systems include high-density analog input modules in programmable logic controllers, field and portable instrumentation systems, and source measurement units. The Texas Instruments OPA2205 is a related product with the same op amp core, without the input protection but with improved broadband noise (7.2nV/√Hz).

Features

  • Integrated input overvoltage protection up to ±40V beyond supplies
  • e-trim™ operational amplifier performance
    • 15µV (max) low offset voltage
    • ±0.2µV/°C (max) low offset voltage drift
  • Super beta inputs
    • 0.4nA (max) input bias current
    • 110fA/√Hz input current noise
  • Low noise
    • 0.1Hz to 10Hz (0.2µVPP)
    • 8nV/√Hz voltage noise
  • AOL, CMRR, and PSRR (> 126dB (full temperature range))
  • 3.6MHz gain-bandwidth product
  • 220µA (max) low quiescent current
  • 4V/µs slew rate
  • Overload power limiter
  • Rail-to-rail output
  • EMI/RFI filtered inputs
  • 4.5V to 36V wide supply voltage
  • –40°C to +125°C temperature range
  • Available in high grade (OPAx206) and standard grade (OPAx206A)

Applications

  • Analog input module
  • Mixed module (AI, AO, DI, and DO)
  • Lab and field Instrumentation
  • Source measurement unit (SMU)
  • Digital multimeter (DMM)
  • Train control and management
  • String inverter
  • Data acquisition (DAQ)

Functional Block Diagram

Block Diagram - Texas Instruments OPAx206 Precision Operational Amplifier
發佈日期: 2021-04-27 | 更新日期: 2024-05-23