Texas Instruments LP8774x-Q1 Automotive Three Buck Converters
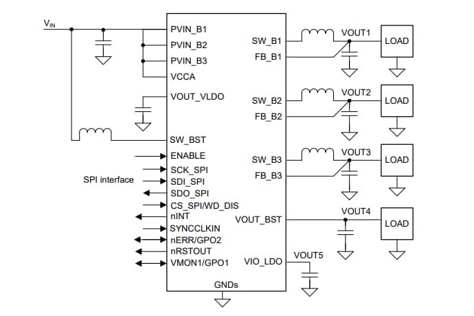
Texas Instruments LP8774x-Q1 Automotive Three Buck Converters are engineered to manage the power requirements of the AWR and IWR MMICs in various automotive and industrial radar applications. The LP8774x-Q1 includes three step-down DC/DC converters, a 5V boost converter, and a 1.8V or 3.3V LDO. The LDO is powered by the boost and designed for the xWR I/O supply, while an SPI serial interface enables the device to manage signals. The TI LP8774x-Q1 converters supply a programmable switching frequency of 4.4MHz, 8.8MHz, or 17.6MHz. High switching frequency and low noise across a wide frequency range allow an LDO-free power solution with minimal or no passive filtering. These features improve thermals and transient settling for the MMIC RF rails. The LP8774x-Q1 forces the switching clock into PWM mode for optimal RF performance and can also be synchronized to an external clock.The LP8774x-Q1 supports programmable start-up and shutdown delays and sequences synchronized to the ENABLE signal. The sequences can also include GPO signals to control external regulators, load switches, and processor reset. The default settings for the LP87745-Q1 are programmed into nonvolatile memory (NVM). The LP8774x-Q1 controls the output slew rate to minimize output voltage overshoot and in-rush current during device start-up.
Features
- AEC-Q100 qualified with the following results:
- Device temperature grade 1 of -40°C to +125°C ambient operating temperature
- Functional safety-compliant device
- Developed for functional safety applications
- Documentation available to aid ISO 26262 functional safety system design up to ASIL-C/SIL-2
- Input supply overvoltage and undervoltage monitoring
- Regulator output overvoltage and undervoltage monitoring
- Overvoltage and undervoltage monitoring for one external rail
- Q&A watchdog
- Level or PWM error signal monitor (ESM)
- BIST and CRC
- 3.3V nominal (3V to 4V range) Input voltage
- Three low-noise step-down DC/DC converters:
- 0.9V to 1.9V, 0.8V (BUCK3), 0.82V (BUCK3) Output voltage
- 3A/ 3A/ 3A Maximum output current
- 4.4MHz, 8.8MHz, and 17.6MHz Switching frequency
- 5V boost converter
- 350mA Maximum output current
- 150mA LDO
- Output voltage 1.8V or 3.3V
- Output short-circuit and overload protection
- Input overvoltage protection (OVP) and undervoltage lockout (UVLO)
- Overtemperature warning and protection
- Serial peripheral interface (SPI)
Applications
- Short and medium-range corner radar
- Long-range front radar
- Ultra-short range radar
- Low ripple, low noise applications
Typical Application
Additional Resources
- LP87745-Q1 BUCK PSpice Transient Model
- LP87745-Q1 Transient and AC SIMPLIS Buck Model
- PMIC Efficiency Estimator Tool (PEET)
- mmWave Diagnostic and Monitoring Reference Design For High-End Corner Radars
- High-End Corner Radar Reference Design
- Advanced Driver Assistance Systems (ADAS): Driving Autonomy Forward
發佈日期: 2022-12-21
| 更新日期: 2025-05-15
