Texas Instruments LMS3635-Q1 & LMS3655/-Q1 Step-Down Converters

Texas Instruments LMS3635-Q1 and LMS3655/LMS3655-Q1 36V Synchronous Buck Step-Down Converters are optimized for high-performance applications, providing an output voltage of 3.3V, 5V, or an adjustable output of 1V to 15V. Seamless transition between PWM and PFM modes, along with a low quiescent current, ensures high efficiency and superior transient responses at all loads. Advanced high-speed circuitry allows the LMS3655-Q1 to regulate an input of 24V to an output of 3.3V at a fixed frequency of 400kHz while also enabling a continuous load current of 5.5A. An innovative frequency foldback architecture allows this device to regulate a 3.3V output from an input voltage of only 3.5V. The input voltage can range up to 36V, with transient tolerance up to 42V, easing input surge protection design. The LMS3635-Q1 and LMS3655-Q1 devices are AEC-Q100 qualified for automotive applications.

Features

  • 96% Peak efficiency while converting 12V to 5V
  • Low EMI and switch noise
    • Minimized switch node ringing
    • Pseudo-random spread spectrum
  • 400kHz (±10%) Fixed switching frequency
  • –40°C to +150°C Junction temperature range
  • External frequency synchronization
  • RESET Output with internal filter and 3ms release timer
  • Automatic light load mode for improved efficiency
  • Pin-selectable forced PWM mode
  • Built-in compensation, soft start, current limit, thermal shutdown, and UVLO
  • 0.35V Dropout with 3.5A load at 25°C (typical)
  • 32µA IQ_VIN: Quiescent current at 3.3 VOUT and no load (typical)
  • 5.5A Continuous load current
  • Adjustable output voltage (1V to 20V)
  • ±1.5% Reference voltage tolerance
  • 4mm × 5mm, 0.5mm Pitch SON package

Applications

  • Noise-sensitive medical applications
  • Telecom
  • High-performance industrial

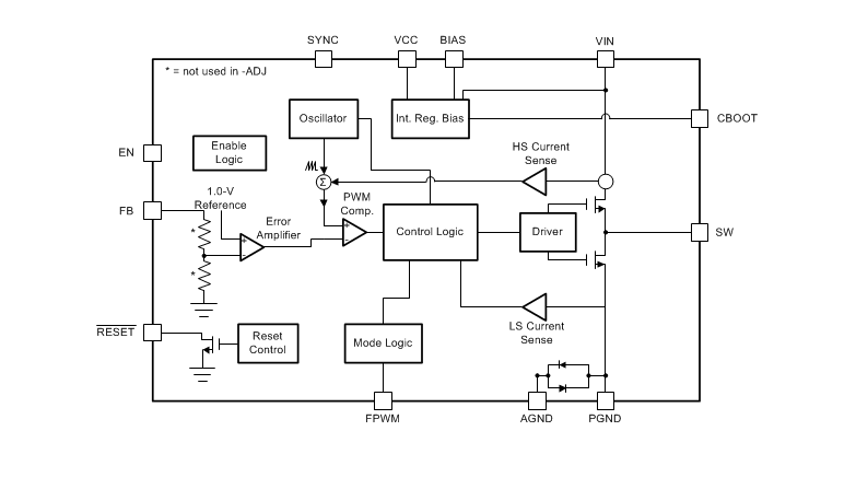
Block Diagram

Block Diagram - Texas Instruments LMS3635-Q1 & LMS3655/-Q1 Step-Down Converters
發佈日期: 2017-10-20 | 更新日期: 2022-07-05