Texas Instruments LM76202-Q1 Ideal Diode with Integrated FET
Texas Instruments LM76202-Q1 Ideal Diode with Integrated FET is a feature-rich 60V diode with full protection features. The LM76202-Q1 withstands and protects the loads from positive and negative supply voltages up to ±60V. The device offers a wide supply input range, allowing control of 12V and 24V automotive battery-driven applications.Load, source, and device protection have many programmable features, including overcurrent, inrush current control, overvoltage, and undervoltage thresholds. The internal robust protection control blocks and the 60V rating of the LM76202-Q1 simplify the system design for ISO standard pulse testing.
The Texas Instruments LM76202-Q1 is available in a 5mm × 4.4mm 16-pin HTSSOP and is fully specified over a –40°C to +125°C temperature range.
Features
- AEC-Q100 qualified for automotive applications
- Temperature grade 1 (–40°C ≤ TA ≤ +125°C)
- AEC-Q100-012 short circuit reliability Grade A
- HBM ESD classification level 2
- CDM ESD classification level C6
- 4.2V to 60V operating voltage, 62V maximum
- Integrated reverse input polarity protection down to –60V
- Integrated back-to-back MOSFETs with 150mΩ total RON
- Transient immunity up to 65V
- 0.1A to 2.23A adjustable current limit (±5% accuracy at 1A)
- Load protection during ISO7637 and ISO16750-2 testing
- Short to battery and short to ground protection
- Reverse current blocking for protection from output short to battery
- IMON current indicator output (±8.5% accuracy)
- Low quiescent current (285µA in operating, 16µA in shutdown)
- Adjustable UVLO, OVP cut-off, inrush current control
- Factory set 38V overvoltage clamp option
- Selectable current-limiting fault response options (auto-retry, latch off, CB modes)
- Available in an easy-to-use 16-pin HTSSOP package
Applications
- Front camera, rear camera
- Drive assist ECU
- Telematics control unit
- Cellular module asset tracking
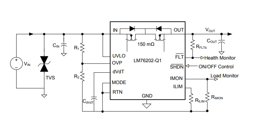
Simplified Schematic
發佈日期: 2019-10-17
| 更新日期: 2023-12-20
