Texas Instruments LM7480x-Q1 Ideal Diode Controller
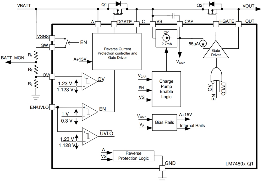
Texas Instruments LM7480x-Q1 Ideal Diode Controller drives and controls external back-to-back N-Channel MOSFETs to emulate an ideal diode rectifier with power path ON/OFF control and over-voltage protection. The wide input supply of 3V to 65V allows protection and control of 12V and 24V automotive battery-powered ECUs. The device can withstand and protect the loads from negative supply voltages down to –65V. An integrated ideal diode controller (DGATE) drives the first MOSFET to replace a Schottky diode for reverse input protection and output voltage holdup. With a second MOSFET in the power path, the device allows load disconnect (ON/OFF control) and overvoltage protection using HGATE control. The device features an adjustable over-voltage cut-off protection feature. The Texas Instruments LM7480x-Q1 controller can drive the external MOSFETs in Common Drain and Common Source configurations. With the Common Drain configuration of the power MOSFETs, the mid-point can be utilized for OR-ing designs using another ideal diode. The LM7480x-Q1 has a maximum voltage rating of 65V. The loads can be protected from extended over-voltage transients like 200V Unsuppressed Load Dumps in 24V Battery systems by configuring the device with external MOSFETs in Common Source topology.Features
- AEC-Q100 qualified with the following results
- Device temperature grade 1 (–40°C to +125°C ambient operating temperature range)
- Device HBM ESD classification level 2
- Device CDM ESD classification level C4B
- 3V to 65V input range
- Reverse input protection down to –65V
- Drives external back-to-back N-Channel MOSFETs in the common drain and common source configurations
- Ideal diode operation with 10.5mV A to C forward voltage drop regulation
- 0.5µs fast response to reverse current blocking
- 20mA peak gate (DGATE) turn on current
- 2.6A peak DGATE turnoff current
- Adjustable over-voltage protection
- Low 3µA shutdown current (EN=Low)
- Meets automotive ISO7637 transient requirements with a suitable TVS diode
- Available in space-saving 12-pin WSON package
Applications
- Automotive battery protection
- ADAS domain controller
- Camera ECU
- Head unit
- USB HUBs
- Active ORing for redundant power
Functional Block Diagram
發佈日期: 2020-12-07
| 更新日期: 2024-10-10
