Texas Instruments LM57 Temperature Switch & Analog Temperature Sensors

Texas Instruments LM57溫度開關和
類比溫度感測器

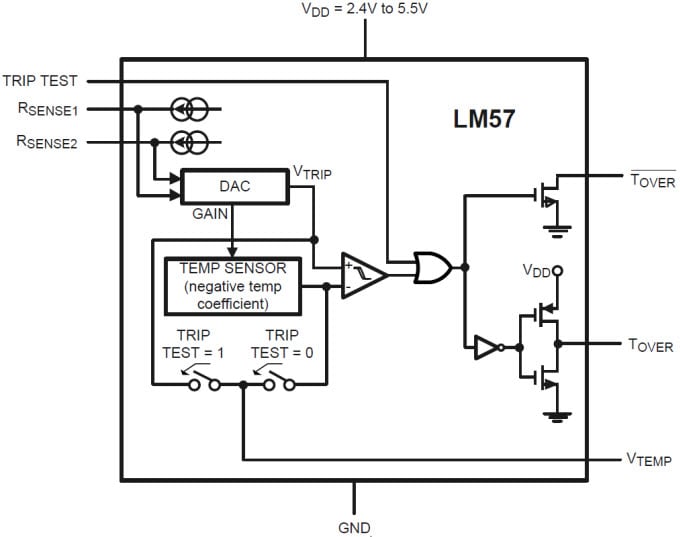
Texas Instruments LM57溫度開關和類比溫度感測器是一款整合類比溫度感測器,高準度的雙輸出溫度開關。其跳脫溫度 (TTRIP) 可用兩個外部1%電阻器設定。LM57使用體積超小的封裝電阻器(0.5mmx1mm),有256個跳脫溫度可供設定,且所佔電路板空間極小。VTEMP輸出提供類比輸出電壓,與測量溫度的負溫度係數(NTC)等比例。其典型應用包括手機、無線收發器、數位相機、PDA、電池管理、磁碟機和家電。

產品特色
  • 跳脫溫度使用外接電阻器設定
  • 外接電阻器具備容差,有助實現零錯誤
  • 推挽式和汲極開路溫度開關輸出
  • 廣泛的作業溫度範圍,跳脫溫度介於−50°C至150°C
  • 高線性的類比VTEMP溫度感測器輸出
  • 類比和數位輸出均具備短路保護
  • TRIP-TEST腳位可執行系統內部測試
  • 數位輸出具備閂鎖功能
  • 超小型2.5mmx2.5mm,8腳位WSON封裝
應用
  • 手機
  • 無線收發器
  • 數位相機
  • 個人數位助理 (PDA)
  • 電池管理
  • 汽車
  • 磁碟機
  • 遊戲機
  • 家電

LM57EVM評估模組

Texas Instruments LM57EVM評估模組可協助設計人員評估LM57電阻器可程式溫度開關和類比溫度感測器的運作與效能。此評估模組包含在LM57感測器內,其已預先組裝LLP-8 LM57DISD-10並帶有LM57 10C 的滯後。接頭連接器能讓使用者善加利用所有的封裝腳位,以輕鬆找出特性及測試。

產品特色
  • 8腳位接頭可利用所有封裝腳位,輕鬆找出特性及測試
  • 此電路板簡單易用,並可存取溫度感測器輸出腳位
  • 可在Rsense2A和Rsense2B插槽插入兩個外接的軸向電阻器,以設定256個可能的跳脫點

方塊圖
Block Diagram
eNews
  • Texas Instruments
發佈日期: 2015-06-04 | 更新日期: 2023-10-31