Texas Instruments LM5122/LM5122-Q1 Synchronous Boost Controllers
Texas Instruments LM5122/LM5122-Q1 Synchronous Boost Controllers are multiphase capable controllers intended for high-efficiency synchronous boost regulator applications. The control method is based upon peak current mode control. Current mode control provides inherent line feed-forward, cycle-by-cycle current limiting, and ease of loop compensation. The switching frequency is programmable up to 1MHz. Higher efficiency is achieved by two robust N-channel MOSFET gate drivers with adaptive dead-time control. A user-selectable diode emulation mode also enables discontinuous mode operation for improved efficiency at light load conditions.An internal charge pump allows 100% duty cycle for high-side synchronous switch (bypass operation). A 180° phase-shifted clock output enables easy multiphase interleaved configuration. Additional features include thermal shutdown, frequency synchronization, hiccup mode current limit, and adjustable line undervoltage lockout. The LM5122-Q1 devices are AEC-Q100 qualified for automotive applications.
Features
- Available in AEC-Q100 (LM5122-Q1)
- 65V maximum input voltage
- Up to 100V output voltage
- Bypass (VOUT = VIN) operation
- 1.2V reference with ±1.0% accuracy
- Free-run/synchronizable switching to 1MHz
- Peak current mode control
- Robust 3A integrated gate drivers
- Adaptive dead-time control
- Optional diode emulation mode
- Programmable cycle-by-cycle current limit
- Hiccup mode overload protection
- Programmable line UVLO
- Programmable soft-start
- Thermal shutdown protection
- 9µA shutdown quiescent current
- Programmable slope compensation
- Programmable skip cycle mode reduces standby power
- Allows external VCC supply
- Inductor DCR current sensing capability
- Multiphase capability
- Thermally enhanced 20-pin HTSSOP
Applications
- 12V, 24V, and 48V power systems
- Automotive start-stop
- Audio power supplies
- High-current boost power supplies
Videos
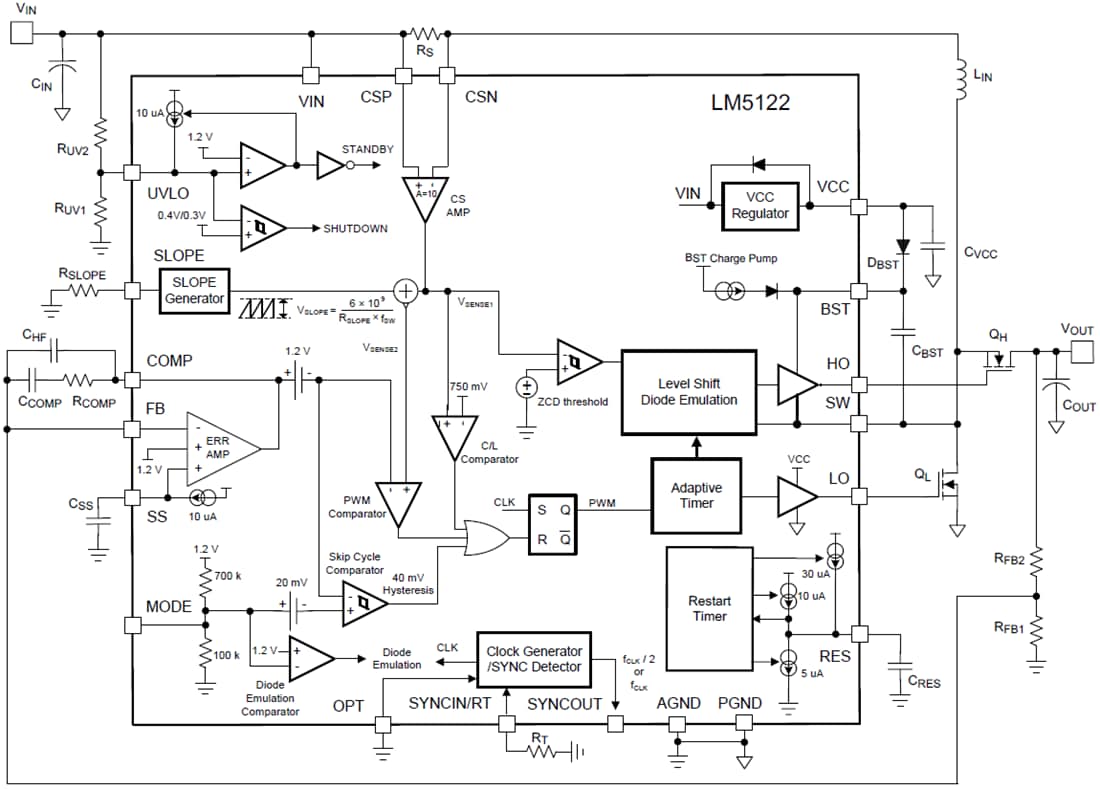
Functional Block Diagram
發佈日期: 2013-12-05
| 更新日期: 2024-04-05
