Texas Instruments ISO1228 Digital Input Receiver
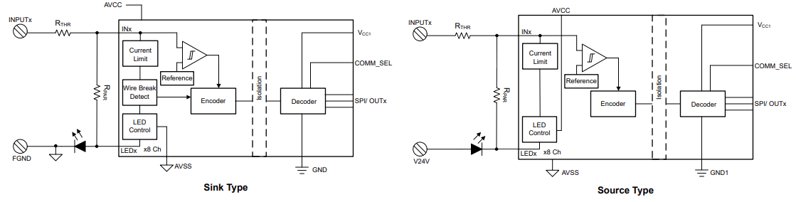
Texas Instruments ISO1228 Digital Input Receiver is an 8-channel isolated 24V input receiver with current limit and diagnostics functions. This digital input receiver is configurable to IEC 61131-2 Type 1 and 3 characteristics or 4-channel Type 2 characteristics. The ISO1228 input receiver can be configured for sourcing or sinking type digital inputs with minimal hardware change. This digital input receiver includes serial SPI and parallel output modes. The ISO1228 input receiver features programmable glitch filters, integrated field-side power loss detection, and 75kV/μs high CMTI (typical). This input receiver is used in binary input modules, CNC controls, Programmable Logic Controllers (PLC), and motor drive digital inputs.The ISO1228 digital input receiver operates from a 1.71V to 5.5V logic supply range and supports 1.8V, 2.5V, and 5V controllers. This input receiver supports up to 1.5Mbps data rates passing a minimum pulse width of 667ns for high-speed operation. The ISO1228 input receiver is available in 9.9mm x 6mm package size.
Features
- Configurable IEC 61131-2 eight Type 1/3 or 4 Type 2 isolated digital inputs
- Low power and heat dissipation:
- Selectable input current limit
- Fieldside LED drivers using input current
- Configurable sinking or sourcing type inputs
- Wire-break detection in sink mode
- Integrated field-side power loss detection
- Programmable glitch filters
- Built in CRC check across barrier
- Serial SPI and parallel output options:
- Supports SPI daisy chaining
- Supports SPI burst mode
- Integrated IEC ESD and surge protection
- 75kV/µs high CMTI (typical)
- 1.71V to 5.5V VCC1 Logic supply voltage range
- 8.5V to 36V AVCC field supply voltage range (sink mode)
- 13V to 36V AVCC field supply voltage range (source mode)
- -40°C to 125°C ambient temperature range
- Small footprint 38-SSOP package
- Safety-related certifications:
- 4242-VPK VIOTM and 637-VPK VIORM per DIN EN IEC 60747-17 (VDE 0884-17)
- 3000VRMS isolation for 1 minute per UL 1577
- IEC 62368-1 and IEC 61010-1 certifications
Applications
- Programmable Logic Controllers (PLC):
- Digital input modules
- Mixed input modules
- CNC control
- Industrial transport digital inputs
- Motor drive digital inputs
- Binary input modules
Block Diagrams
發佈日期: 2024-04-24
| 更新日期: 2024-10-21
