Texas Instruments INA350 Low-Power Instrumentation Amplifier

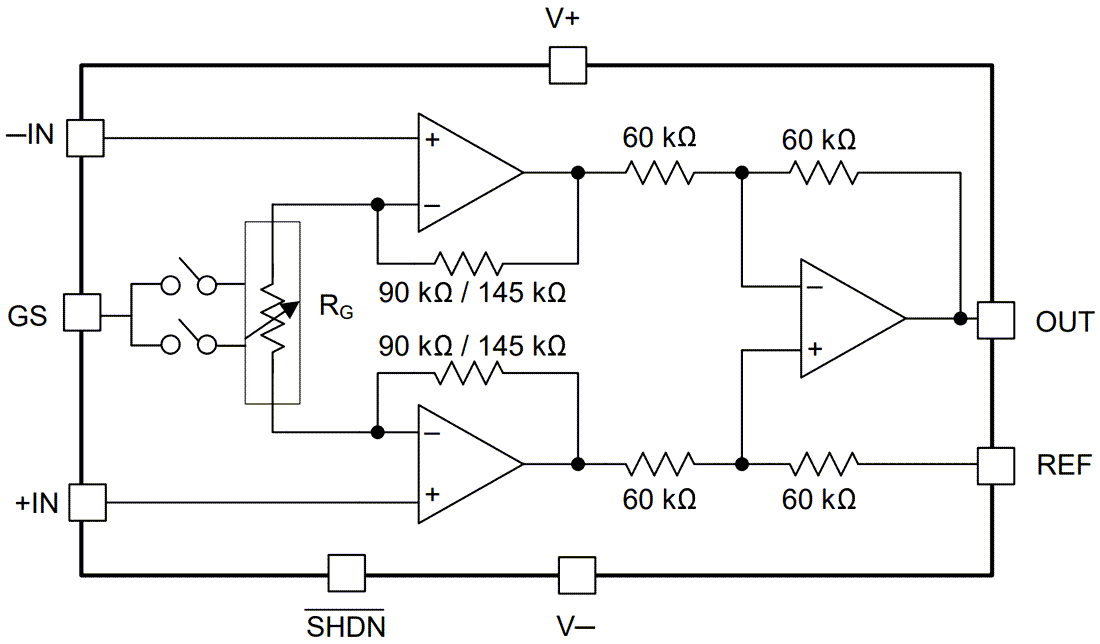
Texas Instruments INA350 Low-Power Instrumentation Amplifier is a selectable-gain instrumentation amplifier that offers four gain options across INA350ABS and INA350CDS variants available in small packages. INA350ABS has gain options of 10 or 20, and INA350CDS has gain options of 30 or 50. These gain options can be selected by toggling the gain select (GS) pin. INA350 is ideal for bridge-type sensing and differential to single-ended conversion applications.

Built with precision matched integrated resistors, INA350 saves on BOM costs, pick-and-place machine handling costs, and board space by removing the need for precise or closely-matched external resistors. The device interfaces directly to low-speed, 10-bit to 14-bit, analog-to-digital converters (ADC) and is ideal for replacing the discrete implementation of instrumentation amplifiers built with commodity amplifiers and discrete resistors.

Texas Instruments INA350 is optimized for performance and designed with the three-amplifier architecture. It achieves 85dB of minimum CMRR and 0.6% of maximum gain error, along with 1.2mV of maximum offset across all gain options, while consuming just 125µA of maximum quiescent current. It has an integrated shutdown option to turn off the amplifier when idle for additional power savings in battery-powered applications.

Features

  • Ideal for size, cost, and power conscious designs
  • Selectable gain options
    • G = 10 or G = 20 (INA350ABS)
    • G = 30 or G = 50 (INA350CDS)
  • Space saving ultra-small package options
    • 10-pin X2QFN (RUG) – 3mm2
    • 8-pin WSON (DSG) – 4mm2
    • 8-pin SOT23-THN (DDF) – 4.64mm2
  • Optimized performance for 10-bit to 14-bit systems
    • CMRR 95dB (typ.) across all gains
    • 0.2mV (typ.) offset voltage across all gains
    • Gain error (typ.):
      • 0.05% for G = 10; 0.06% for G = 20
      • 0.075% for G = 30; 0.082% for G = 50
  • 100kHz for G = 10 (typ.) bandwidth
  • Drives 500pF with less than 20% overshoot (typ.)
  • 100µA (typ) optimized quiescent current
  • Shutdown option for power conscious applications
  • 1.8V (±0.9V) to 5.5V (±2.75V) supply range
  • –40°C to 125°C specified temperature range

Applications

  • Bridge network sensing
  • Differential to single-ended conversion
  • Weigh scale
  • Analog input module
  • Flow transmitter
  • Wearable fitness and activity monitor
  • Blood glucose monitor
  • Pressure and temperature sensing

Functional Block Diagram

Block Diagram - Texas Instruments INA350 Low-Power Instrumentation Amplifier
發佈日期: 2022-03-09 | 更新日期: 2023-09-07