Texas Instruments bq51222單晶片無線電力接收器
Texas Instruments bq51222單晶片無線電力接收器是一款全自給自足的無線電力接收器。此裝置可透過無線充電聯盟(Wireless Power Consortium,WPC)Qi和電源事務聯盟(Power Matters Alliance,PMA)通訊協定作業,這些通訊協定讓無線電力系統可同時使用這兩項電感充電標準。bq51222裝置提供符合這兩項標準的單裝置電源轉換(整流與調節)以及數位控制和通訊。此裝置具有通訊協定自主偵測功能,無需額外的主動式裝置。bq51222符合WPC v1.2和PMA通訊協定。憑藉WPC或PMA初級側控制器,Texas Instruments bq51222為無線供電解決方案提供完整的無線電源傳輸系統。此接收器允許將同步整流、調節、控制和通訊全部整合到領先市場的外形尺寸、效率和解決方案尺寸之中。特點
- 穩定可靠的5W解決方案,損耗減少50%,散熱效果更佳
- 用於最低高度解決方案的無電感器接收器
- 可調節輸出電壓(4.5至8V),用於線圈和散熱最佳化
- 效率高達96%的全同步整流器
- 97%效率的後置穩壓器
- 5W時系統效率為79%
- 符合WPC v1.2和PMA的通訊
- 專利的發射器墊偵測功能,可改善使用者體驗
- 可透過I2C與主機通訊
應用
- 智慧型手機、平板電腦和頭戴式裝置
- Wi-Fi熱點
- 行動電源
- 其他手持式裝置
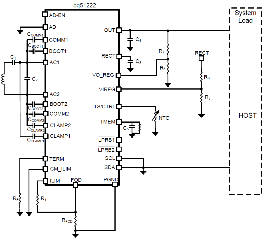
簡化配置圖
發佈日期: 2017-03-15
| 更新日期: 2023-11-13
