Texas Instruments bq25120 Integrated Battery Charge Management IC

德州儀器的bq25120整合
電池充電管理IC

德州儀器的bq25120整合電池充電管理IC整合穿戴式裝置與IoT的最常用功能。這些功能包括線性充電器、穩壓輸出、負載切換、手動計時器重置以及電池電壓監視器。整合的降壓轉換器為採用DCS控制的高效能、低IQ開關,可將輕負載效能延伸至最低10µA的負載電流。運作及關機時的低靜態電流可提供最長電池使用時間。此裝置適用5mA至300mA的充電電流。輸入電流限制、充電電流、降壓轉換器輸出電壓、LDO輸出電壓及其他參數透過I2C 介面皆為可程式。

產品特色
  • 增加充電之間的系統運作時間
    • 可設定的300mA降壓穩壓器(預設1.8V)
    • 具備降壓轉換器的700nA (典型) Iq(無負載)
    • 可設定的負載開關或100mA LDO輸出(預設為負載開關)
    • 最高300-mA的充電電流可快速充電
    • 0.5%精確電池電壓調節(可設定3.6V至4.65V,每一階躍10mV)
    • 最低500µA的可設定終止電流
    • 簡易電壓式電池監視器
  • 小尺寸的高度整合解決方案
    • 2.5mm × 2.5mm WCSP封裝及6個外部元件,適用最小型解決方案
    • 按鍵喚醒並以可調整計時器重置
    • 系統供電與電池充電的電源路徑管理
    • 電源路徑管理可提供<50nA的電池運輸模式靜態電流,以達到最長儲存壽命
    • 電池充電器運作的電壓範圍為3.4V - 5.5VIN (5.5V OVP /容許電壓20V)
    • 輸入電流限制、充電電流、終止電流及狀態輸出的專屬腳位

  • I2C通訊控制
    • 充電電壓與電流
    • 終止閥值
    • 輸入電流限制
    • VINDPM 閥值
    • 計時器選項
    • 負載開關控制
    • 故障與狀態中斷控制
    • 系統輸出電壓調整
    • LDO輸出電壓調整

應用
  • 智慧型手錶及其他穿戴式裝置
  • 健身配件
  • 健康監控醫療配件
  • 可充電式玩具

bq25120EVM-731評估模組(EVM)

德州儀器bq25120EVM-731評估模組(EVM)的設計可協助評估bq25120電池充電管理IC。此評估模組為高效能、方便使用的開發套件,可協助設計小型、彈性、高效能、較低功率的管理解決方案,適用於穿戴式裝置與低功率可攜式應用裝置所使用的單電池芯、鋰離子與鋰聚合物電池。

產品特色
  • 可設定的300mA降壓穩壓器(預設1.8V)
  • 具備PWM的700nA典型IQ(無負載)
  • 最高300mA的充電電流可快速充電
  • 0.5%精確電池電壓調節(可設定3.6V至4.65V,每一階躍10mV)
  • 最低500µA的可設定終止電流

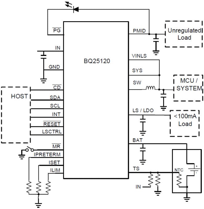
簡略示意圖
Simplified Schematic
eNews
  • Texas Instruments
發佈日期: 2015-10-01 | 更新日期: 2022-03-11