Texas Instruments AFE4420 Analog Front End (AFE)

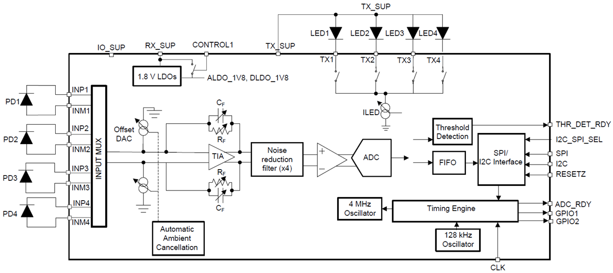
Texas Instruments AFE4420 Analog Front End (AFE) is for optical bio-sensing applications, such as heart-rate monitoring (HRM) and saturation of peripheral capillary oxygen (SpO2). The device supports up to four switching light-emitting diodes (LEDs) and up to four photodiodes. Up to 16 signal phases can be defined, and the signal can be acquired from each phase in a synchronized manner and stored in a 128-sample First in, First out (FIFO) block. The FIFO can be read out using either an I2C or an SPI interface. The AFE also has a fully integrated LED driver with an 8-bit current control. The AFE4420 has a high dynamic range transmit-and-receive circuitry that helps with sensing very small signal levels.

Features

  • Supports signal acquisition of up to 16 phases
  • Flexible allocation of LEDs and PDs in each phase
  • Accurate, continuous heart-rate monitoring
    • Up to 100dB dynamic range
    • Low current for continuous operation on a wearable device with a typical value
      • 15µA for an LED, 20µA for the receiver
  • Transmitter
    • Supports common anode LED configuration
    • 8-Bit programmable LED current with a range adjustable from 50mA to 200mA
    • Mode to fire two LEDs in parallel
    • Programmable LED on-time
    • Simultaneous support of 4 LEDs for optimized SpO2, HRM, or multi-wavelength HRM
    • Programmable control signals to extend operation to 8 LEDs using external SPDT switches
  • Receiver
    • Supports four time-multiplexed photodiode inputs
    • Individual DC offset subtraction DAC at TIA input for each LED, ambient with 7-bit control and range up to ±254µA
    • 10kΩ to 2MΩ Transimpedance gain
    • Digital ambient subtraction at ADC output to suppress ambient tones
    • Noise filtering with programmable bandwidth
  • Supports external clock and internal oscillator modes
  • Automatic Ambient Cancellation Mode (AACM) to increase receiver dynamic range
  • Two programmable GPIO pins with flexible interrupt generation
  • FIFO with 128-sample depth
  • I2C, SPI Interfaces selectable by pin
  • –40°C to +85°C Operating temperature range
  • 2.6mm x 2.1mm DSBGA, 0.4mm Pitch
  • Supplies
    • Rx
      • 1.7V to 1.9V (LDO Bypass)
      • 1.9V to 3.6V (LDO Enabled)
    • Tx: 3V to 5.5V
    • IO: 1.7V to RX_SUP

Applications

  • Optical Heart-Rate Monitoring (HRM) for wearables, hearables
  • Heart-Rate Variability (HRV)
  • Pulse Oximetry (SpO2) measurements
  • Maximum Oxygen Consumption (VO2 Max)
  • Calorie expenditure

Simplified Schematic

Schematic - Texas Instruments AFE4420 Analog Front End (AFE)
發佈日期: 2018-07-02 | 更新日期: 2022-11-01