Texas Instruments LM3150 SIMPLE SWITCHER® Controllers
Texas Instruments LM3150 SIMPLE SWITCHER® Controllers are easy-to-use and simplified step-down power controllers capable of providing up to 12A of output current in a typical application. TI LM3150 SIMPLE SWITCHER Controllers operate with an input voltage range from 6V-42V, feature an adjustable output voltage down to 0.6V. The synchronous architecture provides for highly efficient designs with an adjustable switching frequency up to 1Mhz. TI LM3150 Controllers employ a Constant On-Time (COT) architecture with a proprietary Emulated Ripple Mode (ERM) control that allows for the use of low ESR output capacitors, which reduces overall solution size and output voltage ripple. The Constant On-Time (COT) regulation architecture allows for fast transient response and requires no loop compensation, which reduces external component count and reduces design complexity. These synchronous step-down controllers are designed for use in telecom, networking equipment, security surveillance, and other applications.Features
- PowerWise® step-down controller
- 6V to 42V Wide input voltage range
- Adjustable output voltage down to 0.6V
- Programmable switching frequency up to 1MHz
- No loop compensation required
- Low external component count
- Constant On-Time control
- Ultra-fast transient response
- Stable with low ESR capacitors
- Output voltage pre-bias startup
- Valley current limit
- Programmable soft-start
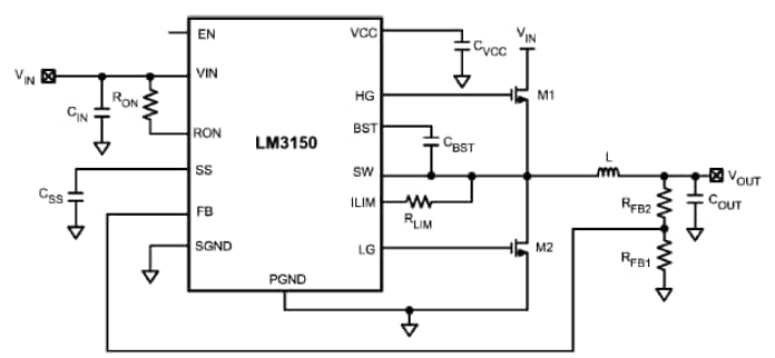
Typical Application Circuit
TI WEBENCH DESIGNER
TI Reference Designs Library
發佈日期: 2014-02-27
| 更新日期: 2022-03-11
