![]() |
||||||||||||||||||||
LMZ1420x Series SIMPLE SWITCHER®
|
||||||||||||||||||||
|
Features
Benefits
Specifications
Applications
|
||||||||||||||||||||
|
||||||||||||||||||||
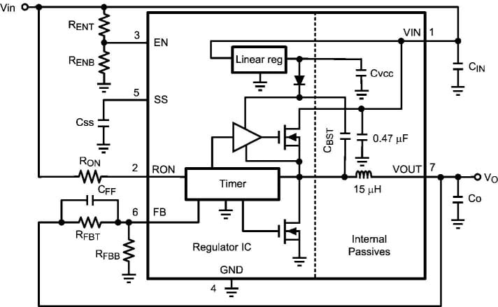
Application Block Diagram![]() |
||||||||||||||||||||
![]() |
發佈日期: 0001-01-01
| 更新日期: 0001-01-01






