LED1202驅動器允許模式序列,也可設定持續時間和重複次數。裝置亦提供通用的時鐘域,能在多裝置應用中共用時間同步。LED1202還提供過熱關閉和開路LED偵測等其他功能。
LED1202 I²C介面符合快速模式規格,運作時脈最高400 kHz。理想上,只需使用兩個組態腳位 (A0/A1),就能提供八個I²C位址。LED1202提供覆晶20封裝,尺寸1.71 x 2.16 x 0.5 mm,20個凸塊,間距0.4 mm;以及QFN20 3x3封裝,尺寸3 x 3 x 0.6 mm,間距0.5 mm。
特點
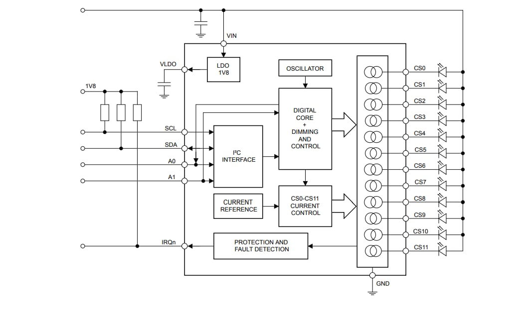
- 供電範圍介於2.6V至5V
- 可為單一LED提供12個通道
- 每通道電流能力20 mA
- 16 mA時的電流均一性為1%(典型值),2.5 mA時為2%(典型值)
- 1.8V相容I²C控制介面
- 8位元類比調光獨立控制
- 12位元區域PWM解析度
- 8種可程式化模式
- 可程式化模式序列
- 多裝置應用的同步
- 通道間相移
- 開路LED偵測
- 過熱保護
- 8個可設定的I²C從屬位址加全域位址
- 故障旗標腳位
應用
- RGB LED照明、淡入和淡出呼吸效果,以及下列裝置的指示燈:
- 穿戴式電子裝置
- 電池供電裝置
- 可攜式配件
影片
方塊圖
發佈日期: 2019-03-28
| 更新日期: 2024-12-17

