STMicroelectronics STEF12H60M 60A Electronic Fuses

STMicroelectronics STEF12H60M 60A Electronic Fuses are optimized for monitoring the output current and the input voltage over the 12V DC power lines. When connected in series to the main power rail, the STEF12H60M can detect and react to overcurrent conditions. The STEF12H60M limits the output current to a safe value defined by the user when an overload condition occurs. Additionally, a precise current monitor signal provides continuous information about the load current to the system controller IC. An accurate temperature sensor also generates a monitor signal that permits the system controller to keep the device's power dissipation under control. Turn-on time is programmable, controlling the inrush current during start-up operations.

Multiple STM STEF12H60M 60A Electronic Fuses can work in parallel and smoothly share the current during the start-up phase, implementing a dedicated current balancing feature. The STEF12H60M Fuses also embed the undervoltage lockout feature, self-diagnostic, and absolute thermal protection.

Features

  • 60A continuous current
  • Input voltage range from 5V to 18V
  • Adjustable current limit
  • Input undervoltage lockout
  • Integrated 0.85mΩ Power MOSFET
  • Enable/Disable pin
  • Programmable turn-on time
  • Accurate current monitor signal
  • Precise temperature monitor
  • Overcurrent and Fault status flags
  • Internal MOSFET self-diagnostic
  • Parallel operation
  • Thermal protection
  • Fault management includes latch-off or auto-retry versions
  • QFN32- 5mm x 5mm package
  • Temperature range of -40°C to 125°C

Applications

  • Server main eFuse
  • Hot-swap boards
  • High power industrial 12V rail protection

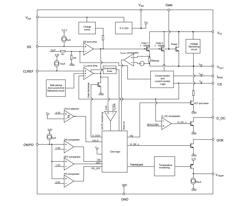
Block Diagram

Block Diagram - STMicroelectronics STEF12H60M 60A Electronic Fuses
發佈日期: 2021-02-10 | 更新日期: 2022-03-11