STMicroelectronics STDRIVEG211 Half-Bridge Gate Drivers

STMicroelectronics STDRIVEG211 Half-Bridge Gate Drivers are designed for N‑channel enhancement mode GaN, and the high-side driver section can withstand a voltage rail up to 220V. These drivers feature high current capability, short propagation delay with excellent delay matching, and integrated LDOs. This makes them optimized for driving high-speed GaN. The STDRIVEG211 half-bridge gate drivers feature supply UVLOs tailored to hard switching applications, interlocking to avoid cross-conduction conditions, and an overcurrent comparator with SmartSD. These drivers offer an extended range for input pins that allows easy interfacing with controllers. A standby pin allows for reducing the power consumption during inactive periods or burst mode. Applications include solar micro inverters, Class D audio amplifiers, E-bikes, LED lighting, USB-C, power tools, and robotics.

Features

  • High voltage rail up to 220V
  • dV/dt transient immunity ±200V/ns
  • Driver with separated sink and source path for optimal driving:
    • 2.4A and 1.2Ω sink
    • 1.0A and 3.7Ω source
  • High-side and low-side linear regulators for 6V gate driving voltage
  • 5µs fast high-side startup time
  • 45ns propagation delay, 15ns minimum output pulse
  • High switching frequency (>1MHz)
  • Embedded bootstrap diode
  • Full support of GaN hard-switching operation
  • Comparator for overcurrent detection with Smart Shutdown
  • UVLO function on VCC, VHS, and VLS
  • Separated logic inputs and shutdown pin
  • Fault pin for overcurrent, overtemperature, and UVLO reporting
  • Stand-by function for low consumption mode
  • Separated PGND for Kelvin source driving and current shunt compatibility
  • 3.3V to 20V compatible inputs with hysteresis and pull-down

Applications

  • Motor driver for home appliances, pumps, servo, and industrial drives
  • E-bikes, power tools, and robotics
  • Class D audio amplifiers
  • DC/DC and resonant converters, battery charger and adapters, LED lighting, and USB-C
  • Solar Micro inverters, optimizers, and MPPT

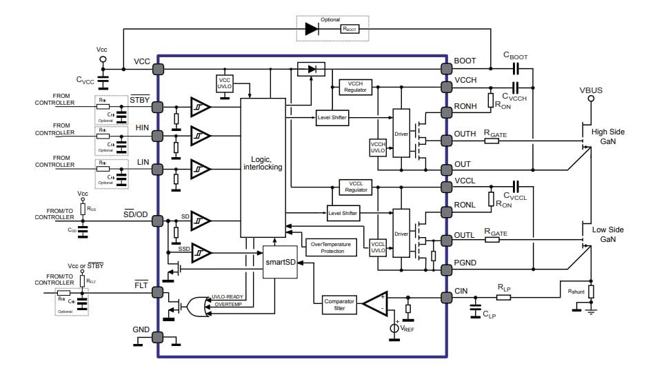
Block Diagram

Block Diagram - STMicroelectronics STDRIVEG211 Half-Bridge Gate Drivers

Typical Application Schematic

Application Circuit Diagram - STMicroelectronics STDRIVEG211 Half-Bridge Gate Drivers
發佈日期: 2025-08-11 | 更新日期: 2025-08-28