STMicroelectronics ST730低壓降(LDO)電壓穩壓器

STMicroelectronics ST730低壓降(LDO)電壓穩壓器是一種300mA的穩壓器,設計用於多種中等電壓應用。 5μA超低瞬態電流使其適用於永久連接至電源/電池的應用。在電子模組保持永久開啟時,該功能也很有用。ST730內建保護功能,例如電流限制、短路和熱關機。擴展的輸入電壓範圍、極低的降壓電壓及低瞬態電流使其同時適用於低功率後市場汽車及消費者電子應用。

特點

  • 寬廣的輸入電壓範圍:2.5V至28V
  • 超低靜態電流:零負載時5 μA(典型值),完整作業溫度範圍內的最大值為10 μA,關機時的最大值為1 μA
  • 高輸出電壓準確度:±0.5%,於25°C時,溫度範圍誤差為±1%
  • 輸出電流高達300 mA
  • 可調整電壓版本,從1.2V至VIN - VDROP
  • 使用低ESR電容器(0.47 µF最小值),穩定可靠
  • 過熱關機保護
  • 電流限制和SOA保護
  • 作業溫度範圍介於-40°C至+125°C

應用

  • 後穩壓
  • 電錶
  • 煙霧偵測器/警報器
  • 可攜式設備
  • 工業應用

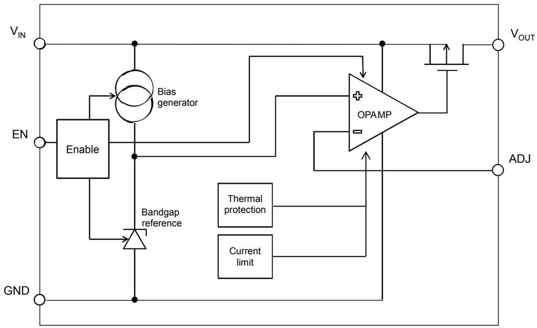
方塊圖

結構圖 - STMicroelectronics ST730低壓降(LDO)電壓穩壓器

eBook

STMicroelectronics ST730低壓降(LDO)電壓穩壓器
發佈日期: 2019-08-20 | 更新日期: 2024-04-23