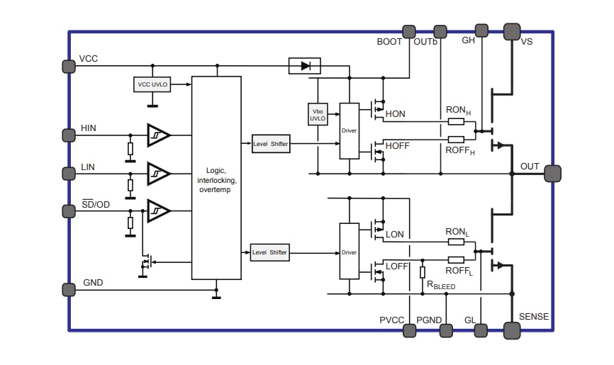
STM MASTERGAN驅動器可在上下驅動部分均具有UVLO保護。該保護可防止電源開關在低效率或危險條件下運行,並且互鎖功能可避免交叉傳導情況。輸入引腳的擴展範圍可與微控制器、DSP裝置或霍爾效應感測器輕鬆連接。
MASTERGAN驅動器的工業溫度範圍為-40°至+125,並採用紧凑型9mm x 9mm QFN封装。
特點
- 整合半橋閘極驅動器和高壓GaN電晶體的系統級功率封裝:
- BVDSS = 650V
- RDS(ON) = 150mΩ
- IDS(最大值) = 10A
- 反向電流能力
- 零反向恢復損耗
- 低側和高側的UVLO保護
- 內置靴帶式二極體
- 互鎖功能
- 關閉功能專用引腳
- 準確的內部定時匹配
- 具有滯回和下拉功能的3.3V至15V相容輸入
- 過熱保護
- 減少物料單
- 非常緊湊且簡便的佈局
- 靈活、簡單、快捷的設計
應用
- 開關模式電源
- 高壓PFC、直流/直流及直流/交流轉換器
- 充電器和轉插頭
- 不間斷電源 (UPS) 系統
- 太陽能電源
CONTENT STREAM
影片
結構圖
View Results ( 14 ) Page
| 零件編號 | 規格書 | 電源電壓 - 最小值 | 電源電壓 - 最大值 | 輸出數 | 輸出電流 |
|---|---|---|---|---|---|
| MASTERGAN1 | ![]() |
4.75 V | 9.5 V | 1 Output | 10 A |
| MASTERGAN2TR | ![]() |
3.3 V | 15 V | 1 Output | 10 A |
| MASTERGAN3TR | ![]() |
4.75 V | 9.5 V | 4 Output | 4 A, 6.5 A |
| MASTERGAN1LTR | ![]() |
4.75 V | 9.5 V | 4 Output | 17 A |
| MASTERGAN4LTR | ![]() |
4.75 V | 9.5 V | 4 Output | 12 A |
| MASTERGAN4 | ![]() |
3.3 V | 15 V | 3 Output | 6.5 A |
| MASTERGAN2 | ![]() |
3.3 V | 15 V | 1 Output | 10 A |
| MASTERGAN5 | ![]() |
3.3 V | 15 V | 4 Output | 4 A |
| MASTERGAN1L | ![]() |
4.75 V | 9.5 V | 4 Output | 12 A |
| MASTERGAN1TR | ![]() |
4.75 V | 9.5 V | 1 Output | 10 A |
發佈日期: 2020-08-28
| 更新日期: 2025-12-09


