STMicroelectronics L99MOD54XP Multi-Output Driver
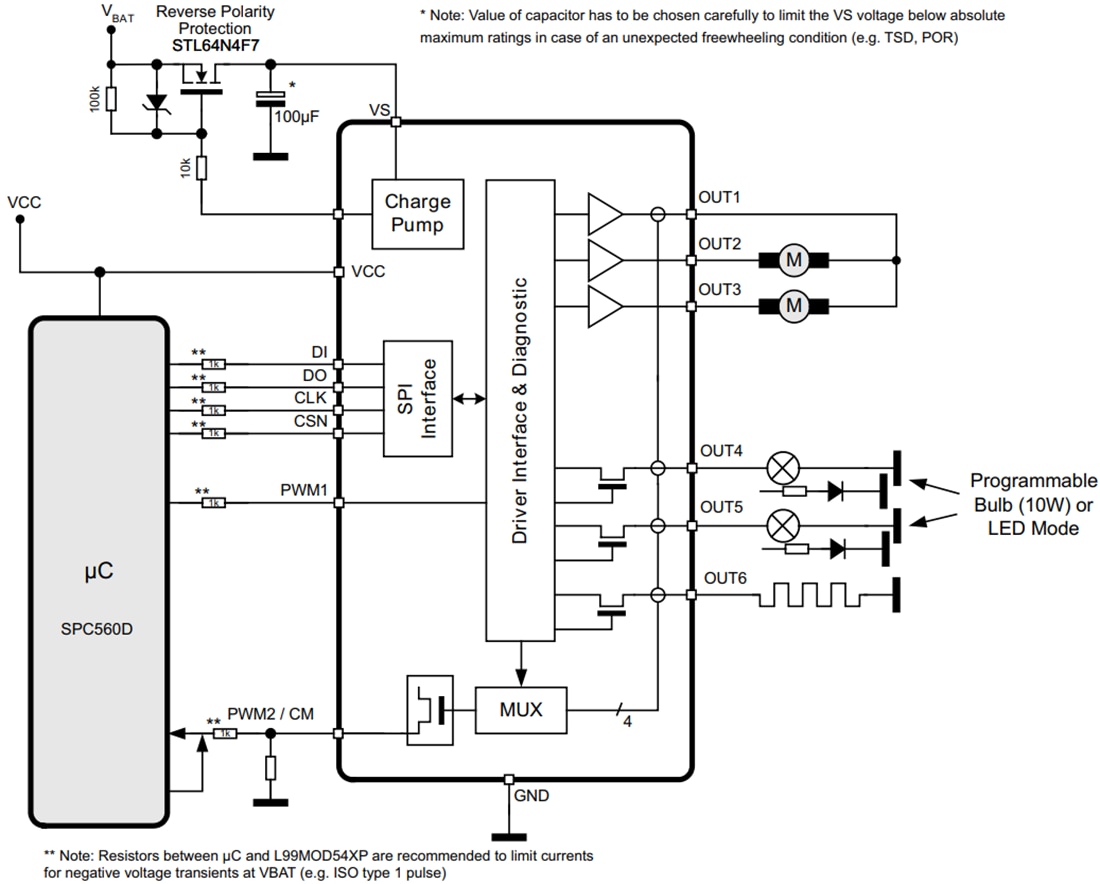
STMicroelectronics L99MOD54XP Multi-Output Driver is a microcontroller-driven multifunctional actuator driver for automotive applications. Up to two DC motors and three grounded resistive loads can be driven with three half-bridges and three high-side drivers. The integrated SPI controls all operating modes (forward, reverse, brake, and high impedance). All diagnostic information is available via SPI read.Features
- AEC-Q100 qualified
- Three half bridges for 0.75A loads (RDSon = 1600mΩ)
- Two configurable high-side drivers for up to 1.5A load (RDSon = 500mΩ) or 0.35A load (RDSon = 1800mΩ)
- One high-side driver for 6A load (RDSon = 100mΩ)
- Programmable soft-start function to drive loads with higher inrush currents (for example, current >6A, current >1.5A)
- <6μA typ; Tj ≤85°C current consumption in standby mode
- All outputs short-circuit protected
- Current monitor output for high-side OUT1, OUT4, OUT5 and OUT6
- All outputs over-temperature protected
- Open-load diagnostic for all outputs
- Overload diagnostic for all outputs
- PWM control of all outputs
- Charge pump output for reverse polarity protection
Applications
- Motor control (multiple motors with additional loads in high-side configuration)
- Bulbs
- LEDs
- Protected supply
- Sensors
- Cameras
Block Diagram
發佈日期: 2019-12-04
| 更新日期: 2024-02-20
