STMicroelectronics AST1S31HF Switching Regulator
STMicroelectronics AST1S31HF Switching Regulator for Automotive Applications is an internally compensated 2.3MHz fixed frequency PWM synchronous stepdown regulator. The AST1S31HF operates from 2.8V to 4V input, while it regulates an output voltage as low as 0.8V and up to VIN. The AST1S31HF device integrates a 70mΩ high-side switch and a 55mΩ synchronous rectifier allowing very high efficiency with very low output voltages.Features
- AECQ100 qualified
- 3A DC output current
- 2.8V to 4V input voltage
- Output voltage adjustable from 0.8V
- 2.3MHz switching frequency
- Internal soft-start and enable
- Integrated 70mΩ and 55mΩ power MOSFETs
- All ceramic capacitor
- Power Good (POR)
- Cycle-by-cycle current limiting
- Current foldback short-circuit protection
- VFDFPN 3x3 - 8L package
Applications
- Designed for automotive systems
- Battery powered applications
- Car body applications
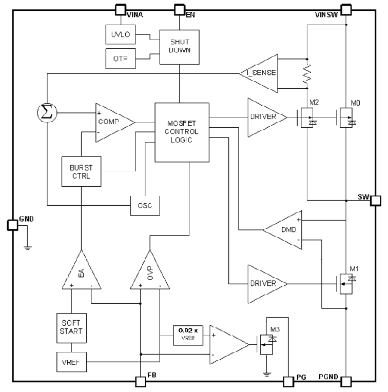
Block Diagram
發佈日期: 2016-03-29
| 更新日期: 2022-03-11
