STMicroelectronics MIS2DU12 Ultra-Low-Power Accelerometer
STMicroelectronics MIS2DU12 Ultra-Low-Power Accelerometer is a high-performance, linear 3-axis accelerometer featuring advanced digital capabilities. The MEMS and ASIC components are specifically engineered to deliver an exceptional ultra-low-power architecture, where the antialiasing filter operates with low power consumption. The STMicroelectronics MIS2DU12 offers user-selectable full-scale ranges of ±2g, ±4g, ±8g, and ±16g, and supports output data rates from 1.6Hz up to 800Hz for precise acceleration measurements.
To optimize system efficiency, the MIS2DU12 integrates a 128-level FIFO buffer, enabling extensive data storage and reducing overall power consumption. Additionally, built-in self-test functionality allows users to verify sensor performance within the final application. The device includes a dedicated internal engine for motion and acceleration processing, supporting features such as free-fall detection, wake-up, single/double-tap recognition, activity/inactivity monitoring, and 6D/4D orientation detection.
Features
- 1.62V to 3.6V supply voltage range with independent I/O supply
- Ultra-low-power consumption
- 6.1µA typical in normal mode with an antialiasing filter
- 0.47µA typical in ultra-low-power mode
- 0.2µA typical in one-shot mode
- 0.02µA typical in power-down mode
- Low noise down to 181µg/√Hz (typical) at ±8g full scale
- ±2g, ±4g, ±8g, and ±16g full scales
- 1.6Hz to 800Hz ODR
- Embedded FIFO - up to 512 samples of accelerometer and temperature data in high resolution or up to 768 samples of acceleration data at low resolution
- Embedded temperature sensor
- High-speed I2C/SPI/MIPI I3C® digital output interfaces
- Embedded digital functions (free-fall, wake-up, single/double-tap recognition, activity/inactivity, and 6D/4D orientation)
- Self-test
- Small 2.0mm x 2.0mm x 0.74mm (maximum), 12-lead LGA package
- High 10Kg shock survivability
- ECOPACK and RoHS-compliant
Applications
- Activity monitoring and posture detection for medical FDA Class III applications when used as a non-life-sustaining component
- Patient monitoring and man down
- Motion-activated functions
- Pedometers
Specifications
- ±2.5% linear acceleration cross-axis sensitivity
- ±3% linear acceleration output data rate
- ±9% sensitivity tolerance
- 436μg/√Hz maximum noise density in normal mode
- ±160mg zero-g level offset accuracy
- ±1mg/°C typical zero-g offset change vs. temperature
- ±0.035%/°C typical sensitivity change vs. temperature
- Self-test positive difference
- 50mg to 700mg for the X- and Y axis
- 200mg to 1200mg for the Z-axis
- 1.62V to 3.6V supply voltage range
- 5.2µA to 9.2µA supply current range in normal mode with antialiasing filter
- 0.47µA typical supply current in ultra-low-power mode
- 100nA maximum supply current in power-down mode
- 0.2V maximum digital low-level output voltage
- Temperature sensor
- ±15°C temperature offset
- 0.045°C/LSB typical temperature sensor output change vs. temperature
- SPI interface
- 100ns minimum clock cycle
- 10MHz maximum clock frequency
- 6ns minimum CS setup time
- 40ns minimum CS hold time
- 12ns minimum SDI input setup time
- 15ns minimum SDI input hold time
- 50ns maximum SDO valid output and output disable time
- 9ns minimum SDO output hold time
- I2C interface
- 0kHz to 400kHz (fast mode) or 1000kHz (fast mode plus) SCL clockfrequency ranges
- 0.5µs (fast mode plus) or 1.3µs (fast mode) minimum SCL clock low times
- 0.26µs (fast mode plus) or 0.6µs (fast mode) minimum SCL clock high times, START/REPEATED START condition hold times, REPEATED START condition setup times, and STOP condition setup times
- 50ns (fast mode plus) or 100ns (fast mode) minimum SDA setup times
- 0.9µs (fast mode) maximum SDA data hold time
- 0.5µs (fast mode plus) or 1.3µs (fast mode) minimum bus free times between STOP and START conditions
- 0.45µs (fast mode plus) or 0.9µs (fast mode) maximum data valid times and data valid acknowledge times
- 400pF (fast mode) or 550pF (fast mode plus) maximum capacitive load for each bus line
- Maximum acceleration (any axis, unpowered)
- 3000g for 0.5ms
- 10Kg for 0.2ms
- 2kV maximum Human Body Model (HBM) ESD protection
- -40°C to +85°C operating temperature range
Block Diagram
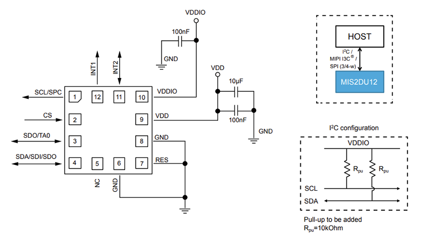
Electrical Connections (Top View)
