特點
- 三相DC/AC逆變器
- 600V/30A
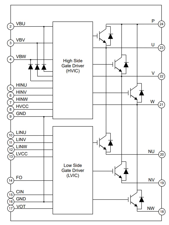
- 低側IGBT開路射極
- 內建自舉二極體
- 高側IGBT閘極驅動器 (HVIC):SOI(矽絕緣體)製程、驅動電路、高電壓位準轉換、自舉二極體電流限制、控制電源欠壓鎖定 (UVLO)
- 低側IGBT閘極驅動器 (LVIC):驅動電路、短路電流保護 (SCP)、控制電源欠壓鎖定 (UVLO)、過熱關機 (TSD)、類比訊號溫度輸出 (VOT)
- 與SCP(低側IGBT)、TSD、UVLO故障對應的故障訊號 (LVIC)
- 輸入介面3.3V、5V線路
- 獲得UL認可:UL1557檔案E468261
應用
- AC100至240Vrms(DC電壓:小於400V)等級的馬達控制
- 空調、洗衣機、冰箱的壓縮機馬達控制
方塊圖
發佈日期: 2020-12-15
| 更新日期: 2024-10-31
