Renesas Electronics RH850/F1K高階汽車微控制器
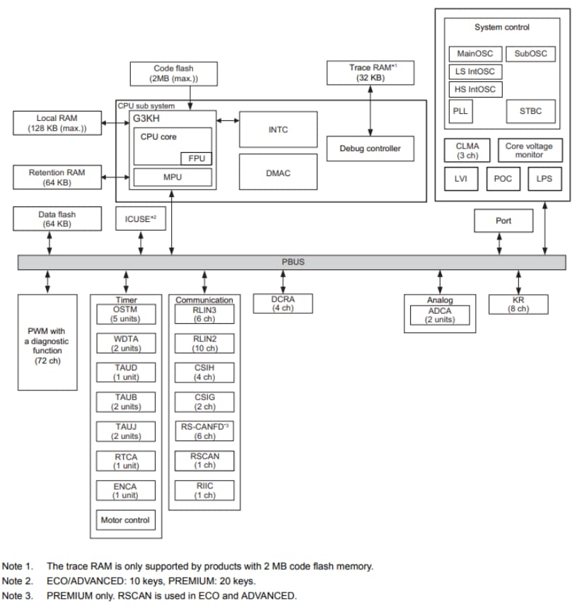
Renesas Electronics RH850/F1K高階汽車微控制器出自專為汽車電子車身應用所設計的RH850/F1x系列。RH850/F1K微控制器具有低耗電量,內部快閃記憶體範圍為768 KB至2 MB。Renesas RH850/F1K高階汽車微控制器具備CAN FD介面和120 MHz CPU作業頻率,採用100至176腳位封裝。
特點
- 32位元單晶片微控制器,G3KH CPU核心
- 高運算處理效能
- 120 MHz作業頻率
- 內部快閃記憶體768 KB至2 MB
- 內建多樣化的周邊裝置功能
- CAN FD介面(僅限頂級產品)
- 低耗電量
- 低功耗取樣器 (LPS),無需CPU核心互動即可輪詢訊號輸入
- DeepSTOP模式可停用晶片內特定電路的電源
- 封裝選項範圍:100至176腳位
相關MCU
High performance balanced with a very low power consumption over a wide, scalable range of products.
Supports entry and mid-range safety microcontrollers; these include the S32K3 series.
Exceptional performance and low power consumption, ideal for various products.
發佈日期: 2021-03-23
| 更新日期: 2023-10-09