Qorvo QPL7442 RF Amplifier
Qorvo QPL7442 RF Amplifier is a low-noise and high-gain single-ended Monolithic Microwave Integrated Circuit (MMIC) RF amplifier. This amplifier is designed with 20dB of flat gain over the range of 50MHz to 4000MHz bandwidth. The QPL7442 IC is powered by a single 5V supply and packaged in a 2mm x 2mm 8-pin DFN. Qorvo QPL7442 RF Amplifier is ideally used in a cable modem, set-top-box, optical node, home gateways, CATV amplifiers, satellite low-noise amplifiers (LNAs), and terrestrial TV applications.Features
- 50MHz to 4000MHz bandwidth range
- Low power consumption
- 5V to 10V (VDD) supply voltage range
- 85mA to 120mA (IDD) supply current range
- 20dB gain over the entire bandwidth
- -40°C to +85°C operating temperature range
- Adjustable bias using external resistors
- Low-noise figure
- 1.2dB at 1.2GHz
- 1.5dB at 3.25GHz
- High-linearity OIP3
- 33.7dBm at 1.2GHz
- 31.1dBm at 3.25GHz
Applications
- Cable, terrestrial, and satellite LNAs
- CATV amplifiers
- Optical nodes
- Cable modems
- Set-top-boxes
- Home gateways
- Single-ended gain blocks
Block Diagram
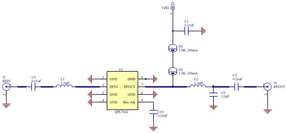
Typical Application Schematic
發佈日期: 2020-09-24
| 更新日期: 2024-08-26
