Qorvo QPL1825EVB-03 Evaluation Board

Qorvo QPL1825EVB-03 Evaluation Board is an 8V downstream evaluation board designed to support comprehensive testing and characterization of the QPL1825 ultra‑linear GaAs pHEMT differential RF amplifier. The board provides engineers with a fully assembled, ready‑to‑use platform that reflects the device’s intended operating environment, enabling accurate assessment of gain, linearity, distortion performance, and broadband behavior.

The board integrates the QPL1825 amplifier along with all required matching networks, bias components, high‑Q capacitors/inductors, baluns, ferrite beads, and RF connectors defined by the reference design. These components are tailored for 50MHz to 1800MHz broadband operation, ensuring optimal signal integrity and performance evaluation across the full frequency range.

The layout includes clearly defined RF input and output paths using F‑type connectors, a dedicated 3‑pin power header, and a robust 50mm × 50mm heatsink to support thermal dissipation during high‑current operation. The evaluation board also incorporates provisions for adjusting the amplifier's bias current through the IADJ (Rbias) resistor, allowing users to fine‑tune linearity and current consumption based on system requirements.

Features

  • Designed as the 8V downstream evaluation board for the QPL1825 amplifier
  • Supports the full 50MHz to 1800MHz operating range of the QPL1825 device
  • Includes the QPL1825 ultra-linear differential GaAs pHEMT RF amplifier pre‑mounted on the PCB
  • Complete evaluation board schematic provided, enabling straightforward testing of all RF paths
  • Equipped with 1:1 baluns, RF chokes, and high‑Q passives optimized for linearity and broadband performance
  • Features F‑type connectors (J1, J3) for easy RF input/output interfacing
  • Includes a 3‑pin header (J2) for supplying DC power to the board
  • Provides performance data for 8V operation, including OIP2, OIP3, CCN, and BER test conditions for evaluation

Applications

  • DOCSIS 4.0 amplifiers
  • DOCSIS 4.0 optical nodes
  • DOCSIS 4.0 remote PHY devices
  • FTTH GPON and GEPON
  • DOCSIS 4.0 cable modems and home gateways

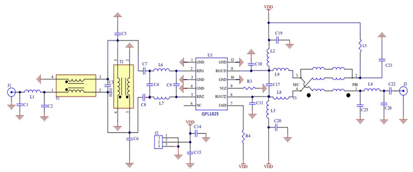
Schematic

Schematic - Qorvo QPL1825EVB-03 Evaluation Board

Layer Stack Legend

Chart - Qorvo QPL1825EVB-03 Evaluation Board
發佈日期: 2026-03-03 | 更新日期: 2026-03-05