onsemi NCV59745 Linear Voltage Regulator
onsemi NCV59745 Linear Voltage Regulator is a 3A LDO regulator with ultra-low noise and 115mV typical voltage dropped at full load current. The LDO regulator contains fixed output voltages with high accuracy and broad bandwidth high PSRR. This feature makes the LDO ideal for powering noise-sensitive high-speed communication devices, high-end FPGAs, and microprocessors. onsemi NCV59745 is offered in a QFNW20 (4mm × 4mm) package. Typical applications include high-speed analog voltage-controlled oscillators (VCOs), digital-to-analog converters (DACs), analog-to-digital converters (ADCs), FPGAs, DSPs, SerDes, imaging sensors, ASICs, automotive, telecom, industrial equipment, and point-of-load regulation.Features
- Very low dropout and low noise dual-rail voltage regulator
- Contains fixed output voltages that have high accuracy and broad bandwidth high PSRR
- High power rail efficiency to improve thermal losses
- Ideal for Low VIN applications to improve the overall efficiency
- Perfect for powering RF power rails and noise-sensitive high-speed devices
- Reduce the amount of inrush current
- Avoid false tripping during monitoring and for improved design margin
- Programmable Soft Start
- Open drain power good output
- Excellent transient response
- AEC-Q100 qualified and PPAP capable
- Lead-free devices
- Wettable flank for AOI
Applications
- High-speed analog VCOs, DACs, and ADCs
- FPGAs, DSPs, and SerDes
- Imaging sensors and ASICs
- Automotive
- Telecom
- Industrial equipment
- Point-of-load regulation
Specifications
- 3A output current in excess
- 0.25% typical accuracy over line and load
- 0.8V to 5.5V VIN range
- 2.2V to 5.5V VBIAS range
- 0.8V to 3.6V output voltage range
- 105mV typical dropout voltage at 3A
- 6VRMS typical low noise
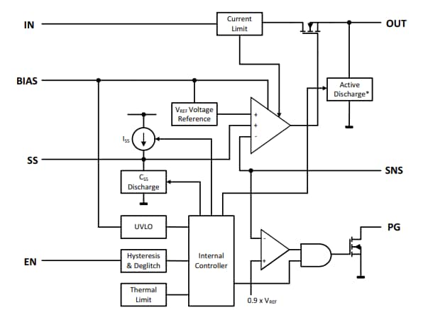
Simplfied Block Diagram
Typical Application Circuit Diagram
發佈日期: 2020-05-21
| 更新日期: 2024-06-06
