NXP Semiconductors NVT4557 SIM Card Interface Level Translator
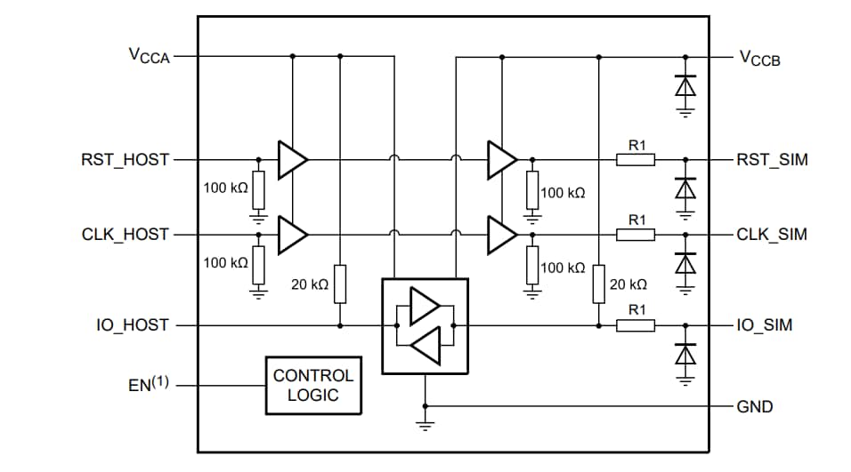
NXP Semiconductors NVT4557 SIM Card Interface Level Translator is intended for interfacing a SIM card with a single low-voltage 1.08V to 1.98V host-side interface. The NVT4557 includes three 1.62V to 3.6V level translators to convert the data, RSTn, and CLKn signals between a SIM card and a host microcontroller. The NXP NVT4557 SIM Card Interface Level Translator is compliant with all ETSI, IMT-2000, and ISO-7816 SIM/Smart card interface requirements.Features
- Supports clock speed up to 10MHz clock
- Compliant with all ETSI, IMT-2000, and ISO-7816 SIM/Smart card interface requirements
- Support SIM card supply voltages with a range of 1.62V to 3.6V
- Host microcontroller operating voltage range of 1.08V to 1.98V
- Automatic level translation of I/O, RSTn, and CLKn between SIM card and host side interface with capacitance isolation
- Incorporates shutdown feature for the SIM card signals according to ISO-7816-3
- Automatically enable and disable through VCCB (Enable pin on NVT4557HK 10 pin package only)
- Integrated pull-up and pull-down resistors: no external resistors required
- Integrated EMI filters suppress higher harmonics of digital I/Os
- Integrated 8kV ESD protection according to IEC 61000-4-2, level 4 on VCCB or any of the card side pins - external ESD diodes are not required
- Level shifting buffers keep ESD stress away from the host (zero-clamping concept)
- Pb-free, Restriction of Hazardous Substances (RoHS) compliant and free of halogen and antimony (Dark Green compliant)
- Available in 9-pin WLCSP package in 0.3mm pitch and 10-pin XQFN10 package with 0.4mm pitch
Applications
- NVT4557 can be used with a range of SIM card attached devices including:
- Mobile and personal phones
- Wireless modems
- SIM card terminals
Functional Diagram
發佈日期: 2021-12-02
| 更新日期: 2022-03-11
