Monolithic Power Systems (MPS) MPQ4415A Synchronous Step-Down Converters
Monolithic Power Systems (MPS) MPQ4415A Synchronous Step-Down Converters offer 1.5A of continuous output current with excellent load and line regulation over a 4V to 36V input supply range. The MPQ4415A operates in a fixed frequency, peak-current-control mode to regulate the output voltage. An internal clock initiates a Pulse Width Modulation (PWM) cycle. The MPQ4415A uses synchronous mode operation for higher efficiency over the output current load range. Current mode operation provides fast transient responses and eases loop stabilization. Full protection features include overcurrent protection (OCP) and thermal shutdown.The MPQ4415A requires a minimal number of readily available, standard, external components and is available in a space-saving QFN-13 (2.5mm x 3mm) package.
Features
- Wide 4V to 36V operating input range
- 1.5A continuous load current
- Low 5μA quiescent current (IQ)
- 90mΩ/50mΩ low RDS(ON) internal power MOSFETs
- High-efficiency synchronous mode operation
- Default 2.2MHz switching frequency
- 450kHz to 2.2MHz frequency sync
- Forced Continuous Conduction Mode (CCM)
- Internal Soft Start (SS)
- Power Good (PG) indicator
- Overcurrent Protection (OCP) with valley-current detection and hiccup
- Thermal shutdown
- Output adjustable from 0.8V
- CISPR25 Class 5 compliant
- 2.5mm x 3mm QFN-13 package
- Available in a wettable flank package
- AEC-Q100 Grade 1 qualified
Applications
- Automotive
- Industrial control systems
- Medical and imaging equipment
- Telecom
- Distributed power systems
Block Diagram
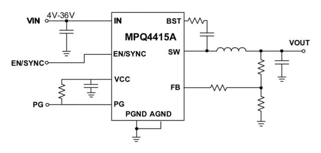
Typical Application Circuit
發佈日期: 2019-08-13
| 更新日期: 2023-10-25
