Monolithic Power Systems (MPS) MP86956 Intelli-Phase™ Solution
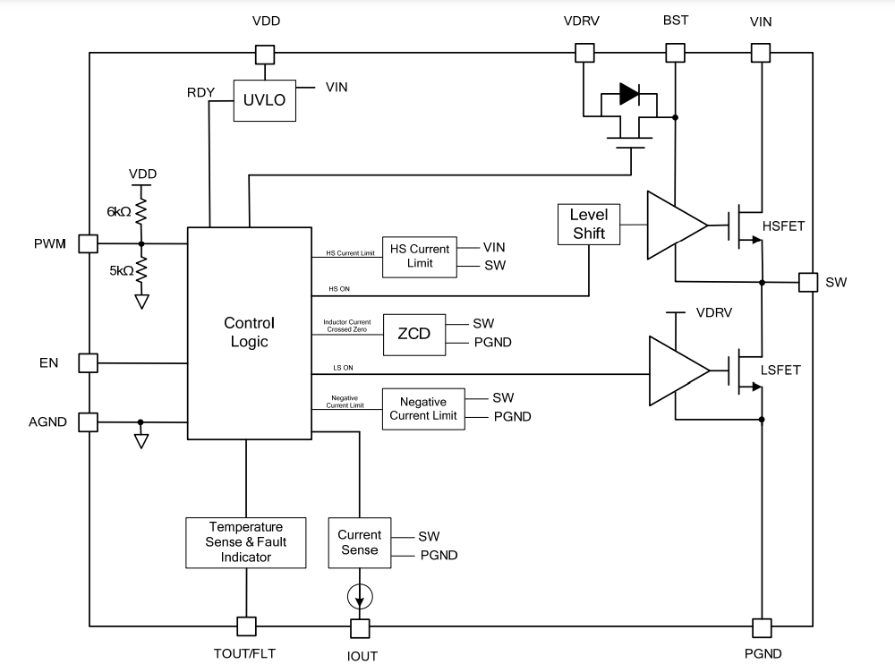
Monolithic Power Systems (MPS) MP86956 Intelli-Phase™ Solution is a monolithic half-bridge with built-in internal power MOSFETs and gate drivers. The MP86956 delivers 70A of continuous output current over a wide input supply range. The MPS MP86956 solution's integration of drivers and MOSFETs allows high efficiency due to an optimal dead time and parasitic inductance reduction. Additionally, the MP86956 has an operating frequency from 100kHz to 3MHz.The MP86956 provides features to simplify system design. The MP86956 works with controllers with a tri-state PWM signal. It comes with an accurate current sense to monitor the inductor current and a temperature sense to report the junction temperature.
The MP86956 is excellent for server applications where efficiency and small size are a premium.
The MP86956 is housed in LGA and TLGA (5mm x 6mm) packages.
Features
- Wide 3V to 16V operating input range
- 70A Output current
- Accu-Sense™ current sense
- Temperature sense
- Accepts tri-state PWM signal
- Current-limit protection
- Over-Temperature Protection (OTP)
- Fault reporting
- Available in LGA and TLGA (5mm x 6mm) packages
Applications
- Server core voltage
- Graphic card core regulators
- Power modules
Typical Application
Block Diagram
發佈日期: 2022-12-15
| 更新日期: 2023-01-24
