Monolithic Power Systems (MPS) MP6551 14V 5A H-Bridge Motor Drivers
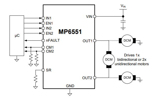
Monolithic Power Systems (MPS) MP6551 14V 5A H-Bridge Motor Drivers offer a 2.5V to 14V input voltage range ideal to operate battery power sources, including single-cell lithium-ion batteries dual-cell lithium-ion batteries, and 3-cell to 6-cell alkaline batteries.The MPS MP6551 14V 5A H-Bridge Motor Drivers feature a low on-resistance, allowing up to 5A of output current (IOUT) across the entire VIN range. Furthermore, the MP6551 is able to drive a brushed DC motor in bidirectional applications or two DC motors in unidirectional, speed-controlled applications.
The device provides full protection options, including over-current protection (OCP), under-voltage lockout (UVLO) protection, and thermal shutdown.
The MP6551 is housed in a QFN-14 (2.5mm x 3mm) package.
Features
- 2.5V to 14V Operating input range
- Up to 5A Output Current (IOUT)
- Full H-bridge or dual half H-bridge driver
- 15mΩ Low on-resistance per MOSFET
- Current measurement
- Over-Current Protection (OCP)
- Under-Voltage Lockout (UVLO) protection
- Thermal shutdown
- Sleep mode during low-power
- Fault indication output
- Available in a QFN-14 (2.5mm x 3mm) package
Applications
- Mini drones
- Battery-powered toys
Typical Application
發佈日期: 2022-03-02
| 更新日期: 2022-03-11
