Monolithic Power Systems (MPS) MP3437 Synchronous Boost Converters
Monolithic Power Systems (MPS) MP3437 Synchronous Boost Converters are 600kHz, fixed-frequency, highly integrated, synchronous boost converters with a wide input range. The input voltage for the converters begins as low as 2.7V and supports up to 20W of load power from a 1-cell battery with integrated low RDS(ON) power MOSFETs.The MPS MP3437 employs a constant-off-time (COT) control topology, which delivers a fast transient response. The QFN package has a MODE pin that supports the selection of pulse-skip mode (PSM), forced continuous conduction mode (FCCM), and ultrasonic mode (USM) under light load conditions. The cycle-by-cycle current limit on the low-side MOSFET (LS-FET) stops current runaway, and the high-side MOSFET (HS-FET) eliminates the requirement for an external Schottky diode. The MP3437 features an automatic pass-through mode when the input voltage (VIN) exceeds the set output voltage (VOUT_SET) in PSM.
The device's full protection features include programmable input under-voltage lockout (UVLO) protection and over-temperature protection (OTP). The MP3437 is housed in a QFN-10 (2mm x 2.5mm) package and a TSOT23-8 package.
Features
- 2.7V to 16V start-up voltage
- 0.8V to 16V operation voltage
- Up to 16V output voltage
- Supports 20W power load from 3.3V
- 9.5A internal switch current limit
- Integrated 14mΩ and 21mΩ MOSFETs
- >90% efficiency for 3.3V VIN to 8V/2.5A
- Automatic pass-through function in Pulse Skip Mode (PSM)
- 600kHz fixed switching frequency
- Adaptive Constant-Off-Time (COT) control for fast transient response
- Internal Soft Start (SS) and compensation
- 150°C Over-Temperature Protection (OTP)
- Over-Voltage Protection (OVP)
- Available in QFN-10 (2mm x 2.5mm) and TSOT23-8 packages
Applications
- Notebooks
- Artificial Intelligence (AI) speakers
- BLUETOOTH® speakers
- Portable Point-of-Sale (POS) systems
- Solid State Drive (SSD) VPP rails
- Power meters
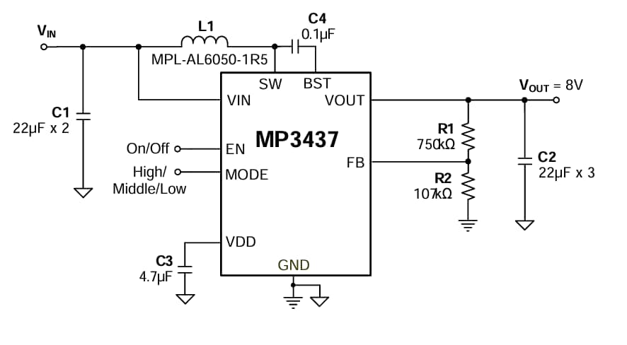
TYPICAL APPLICATION
