The ADTA automatically inserts a dead time between the two complementary gate outputs, ensured by keeping the outputs off while sensing the dV/dt current of the half-bridge switching node. Additionally, the ADTA simplifies the design delivers lower EMI and higher efficiency.
The MPS HR1002 LLC Controller includes capacitive mode protection, which prevents potentially destructive capacitive mode switching if the output is short or severely overloaded. Furthermore, the capacitive mode protection protects the MOSFET during abnormal conditions to provide a robust converter. Under light-load conditions, the HR1002 enters a controlled burst mode to minimize power consumption and tighten the output regulation.
The device facilitates full protection features, including two-level overcurrent protection (OCP) with an external latched shutdown, auto-recovery, brown-in and brownout, capacitive mode protection (CMP), and over-temperature protection (OTP).
The HR1002 Controller is housed in a SOIC-16 package and requires minimal external components.
Features
- Over-Current Protection (OCP) with configurable delay for enhanced surge performance
- Adaptive Dead-Time Adjustment (ADTA)
- Capacitive Mode Protection (CMP)
- 50% Duty cycle, variable frequency control for resonant half-bridge converter
- 600V High-side gate driver with integrated bootstrap diode, high-accuracy oscillator, and high dV/dt immunity
- Operates up to 600kHz
- Two-level Over-Current Protection (OCP): frequency shift and latched shutdown with configurable duration
- Latched disable input for easy protection
- Remote on/off control and brownout protection through BO
- Configurable burst mode operation under light-load conditions
- Nonlinear soft start for monotonic output voltage rising
- Available in a SOIC-16 package
Applications
- LCD and PDP TVs
- Desktop PCs and servers
- Telecom SMPSs
- AC/DC Adapters, open-frame SMPS
- Power tools
- Video game consoles
- Electronic lighting ballasts
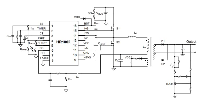
Typical Application

