Microchip Technology WINCS02 Wi-Fi®網路控制器IC/模組
Microchip Technology WINCS02 Wi-Fi®網路控制器模組是基於WINCS02IC低功率IC完全整合模組(包含一個符合2.4GHzIEEE® 802.11b/g/n標準的無線電)。WINCS02IC具有整合式高功率放大器 (HPA)、低雜訊放大器 (LNA)、用於TX/RX控制的無線電頻率 (RF) 開關,以及基於硬體的安全加速器。WINCS02IC旨在執行Microchip提供的Wi-Fi和網路堆疊元件,可透過序列週邊介面 (SPI) 存取。WINCS02IC和WINCS02模組以單一電源電壓VDD與VDDIO(3.3V 典型值) 工作。WINCS02模組包含所有必要的外部元件和天線,可簡化電路板設計。該模組可與各廠商的802.11 b/g/n存取點互通,並具有21.7mm x 17.3mm x 2.1mm的精巧外型。Microchip Technologies WINCS02模組提供內建印刷電路板 (PCB) 天線或外接天線的U.FL接頭,並可選擇是否內建Microchip Trust&Go CryptoAuthentication™裝置。
特點
- 符合20MHz信道頻寬的IEEE 802.11 b/g/n單一空間串流標準
- 基於傳輸控制通訊協定/網際網路協定 (TCP/IP) 的連線通訊協定,以及 SSL 和 MQTT 功能
- 支援 IEEE 802.11 基礎架構和 IBSS 網路中的 STA 模式和軟 AP 功能硬體處理保護管理幀 (PMF),支援 WPA3
- 整合式功率放大器 (PA)、TX/RX 切換器和電源管理
- 內部快閃記憶體 (最高 2MB) 可儲存韌體
- 具有硬體信任根 (root of trust) 的不可變安全開機
- 支援主機輔助的空中下載 (OTA) 韌體更新
- 片上網路堆疊可減輕MCU負載
- TCP、UDP、DHCP、ARP、HTTP、MQTT、IPv6、TLS 1.2及DNS網路功能
- 用於Wi-Fi和TLS安全的硬體加速器,可改善連線時間
- 基於硬體的IEEE 802.15.2相容3線式封包流量仲裁 (PTA) 介面,可讓Wi-Fi/BLUETOOTH®共存
- SPI主機介面
- 安全裝置韌體升級 (DFU)
- WINCS02模組,內建Microchip Trust&Go安全裝置 (選購)
- 異體
- PCB天線 (WINCS02PE)
- 用於外部天線的 U.FL 連接器 (WINCS02UE)
- 封裝選項
- 48腳位VQFN封裝,尺寸為7mm x 7mm x 0.9mm,用於WINCS02IC
- 28腳位SMD封裝,頂部有RF屏蔽罐,21.7mm x 14.7mm x 2.1mm (WINCS02模組)
- 安全性
- 內建DMA支援的硬體加速安全模式 (CryptoMaster)
- 加密引擎 (AES和TDES,具有不同的NIST作業模式);電子編碼簿 (ECB)、Cypher Block Chaining (CBC)、計數器模式 (CTR)、Cypher回饋模式 (CFB) 和輸出回饋模式 (OFB);128b、192b和256b AES金鑰大小
- SHA-1/SHA-2、AES GCM(伽羅瓦/計數器模式)和HMAC/AES CMAC認證引擎
- 用於產生NDRNG的片上振盪器
- 多用途公鑰加密引擎支援下列演算法
- ECC/ECDH/ECDSA 搭配高達521位元的標準NIST素曲線、Curve25519和Ed25519
- RSA高達2048位元金鑰
- 內建DMA支援的硬體加速安全模式 (CryptoMaster)
- 作業條件
- WINCS02IC
- 3.0V至3.6V工作電壓VDD和VDDIO, 3.3V典型值
- 工作溫度範圍-40°C至+105°C,通過AEC-Q100 Grade 2認證
- WINCS02
- 3.0V至3.6V工作電壓VDD和VDDIO, 3.3V典型值
- 工作溫度範圍-40°C至+85°C
- WINCS02IC
- 認證
- WINCS02模組通過FCC、ISED、UKCA和CE無線電規範認證
- 符合RoHS和REACH法規
應用
- 智慧工廠與控制裝置
- 安全系統與CCTV
- 智慧家庭/照明與智慧門鎖
- 運算、Wi-Fi加密狗和通訊協定橋接器
- 物聯網 (IoT) 感測器標籤
- 遙控器
- 可穿戴智慧型裝置
- 工業控制
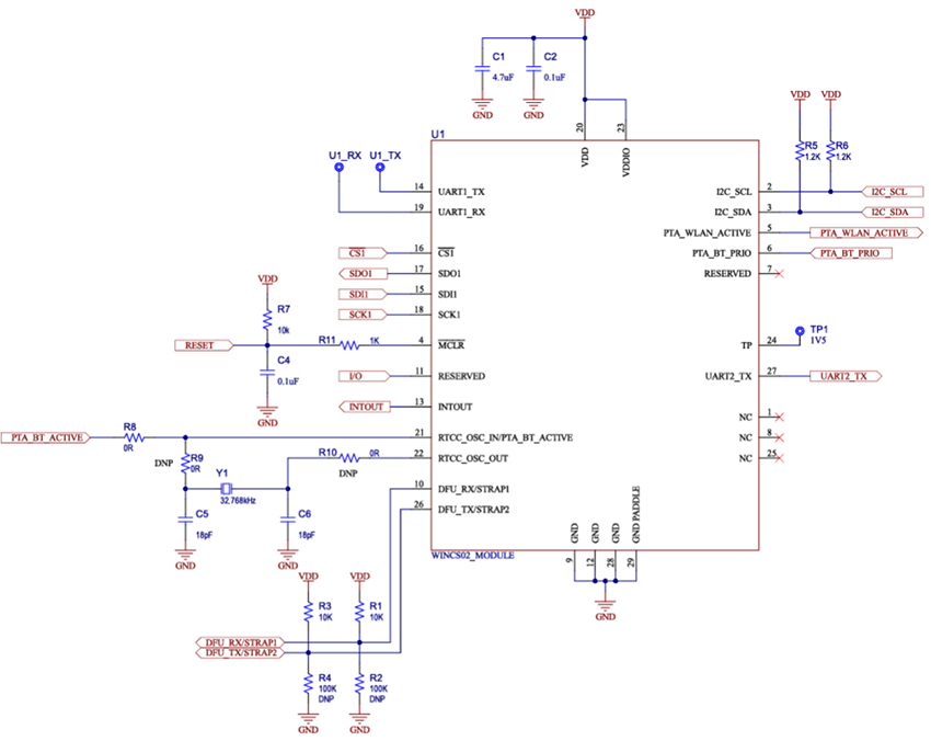
方塊圖
連接與接口方塊圖
發佈日期: 2024-11-11
| 更新日期: 2024-11-15
