Microchip Technology WILCS02 Wi-Fi®網路控制器IC/模組
Microchip Technology WILCS02 Wi-Fi® 網路控制器模組是完全通過RF與Wi-Fi Alliance™認證的無線模組,基於單晶片WILCS02IC,支援2.4GHz頻段並符合IEEE® 802.11b/g/n標準。WILCS02IC具備內建高功率放大器 (HPA)、低雜訊放大器 (LNA) 及用於TX/RX控制的射頻 (RF) 開關。WILCS02IC為連結控制器IC,內含以硬體為基礎的安全加速器。WILCS02IC與WILCS02模組在單一供應電壓VDD 與VDDIO 下運作(典型值為3.3V)。Microchip Technology WILCS02模組提供安全的數位輸入輸出 (SDIO) 或序列周邊介面 (SPI) 以連接主機控制器。此產品提供內建印刷電路板 (PCB) 天線,或用於外部天線的U.FL連接器。
特點
- 相容於IEEE 802.11b/g/n標準,支援單一空間串流(20MHz通道頻寬)
- 由硬體處理受保護的管理框架 (PMF),支援WPA3
- 整合式功率放大器 (PA)、TX/RX開關與電源管理
- 內建快閃記憶體(最高2MB),用於儲存韌體
- 透過硬體信任根的不可變安全啟動機制
- 安全
- 硬體加速安全模式 (CryptoMaster),內建直接記憶體存取 (DMA) 支援
- 加密引擎 [先進加密標準 (AES) 和三重資料加密標準 (TDES),支援具有多種NIST運作模式];電子密碼本 (ECB)、密碼區塊鏈結 (CBC)、j計數器 (CTR)、密碼回饋 (CFB) 及輸出回饋 (OFB);128b、192b及256b AES鑰匙長度
- SHA-1/SHA-2、AES GCM(Galois/計數器模式)及HMAC/AES CMAC驗證引擎
- 用於非決定性隨機數字產生器 (NDRNG) 的晶片內建振盪器
- 多用途公鑰加密引擎支持以下演算法
- 橢圓形曲線密碼學 (ECC)/EDH/ECDSA,支援NIST標準質數曲線(最高可達521位元),以及Curve25519和Ed25519演算法
- RSA支援最高2048位元鑰匙
- 硬體加速安全模式 (CryptoMaster),內建直接記憶體存取 (DMA) 支援
- 支援主機輔助韌體側載
- 內建硬體式三線封包流量仲裁 (PTA) 介面,符合IEEE 802.15.2標準,支援Wi-Fi與藍牙® 無線共存應用。
- 支援在相容的Linux主機系統上透過SDIO或SPI主介面進行連接
- 安全裝置韌體升級 (DFU)
- 操作條件
- WILCS02IC
- VDD 與VDDIO 的作業電壓範圍為3.0V至3.6V,典型值為3.3V
- -40°C至+105°C作業溫度範圍
- WILCS02模組
- VDD 與VDDIO 的作業電壓範圍為3.0V至3.6V,典型值為3.3V
- -40°C至+85°C作業溫度範圍
- WILCS02IC
- 版本
- PCB天線 (WILCS02PE)
- 用於外部天線的U.FL連接器 (WILCS02UE)
- 封裝選項
- 48腳位超薄的四平面無導線 (VQFN)、7mm x 7mm x 0.9mm (WILCS02IC)
- 28腳位SMD封裝,帶頂部RF屏蔽,21.7mm x 14.7mm x 2.1mm(WILCS02模組)
- 認證
- WILCS02模組已通過FCC、ISED、UKCA及CE無線電法規及Wi-Fi Alliance™認證
- 符合RoHS及REACH標準
應用
- 智慧工廠與控制裝置
- 安全系統與CCTV
- 智慧家庭/照明及智慧鎖具
- 運算、Wi-Fi無線網卡及通訊協定橋接
- 遠端控制
- 穿戴式智慧型裝置
- 工業控制
方塊圖
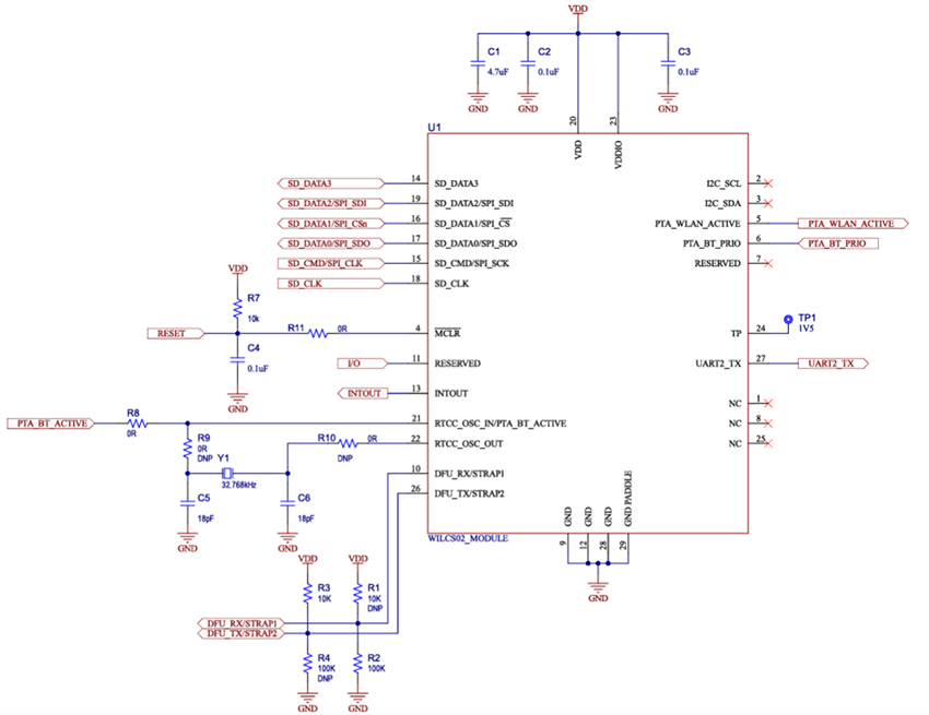
連接與介面圖
發佈日期: 2024-11-11
| 更新日期: 2025-06-26
